文档详情

第四节沉管灌注桩

m****
实名认证
店铺
DOC
7.76MB
约10页
文档ID:500600358
第四节沉管灌注桩_第1页
1/10

第四节 沉管灌注桩1 概述1.1 沉管灌注桩的原理及类型沉管灌注桩是采用振动沉管桩机或锤击沉管桩机等将带有封口桩尖的桩管直接打入地层至设计深度成孔,然后放入钢筋笼,边浇筑混凝土边拔出桩管而形成的混凝土灌注桩沉管灌注桩按沉管机具和方法不同,可分为振动沉管灌注桩、锤击沉管灌注桩和振动冲击沉管灌注桩这里主要介绍前两种施工方法1.2 沉管灌注桩的特点(1) 施工设备简单,成桩速度快,工期短;(2) 孔形圆整性好,成桩质量高,超径系数小,节省材料;(3) 不用冲洗液,无泥浆排放问题,现场整洁;(4) 对地层和环境有挤土和振动影响;(5) 在软土中成桩易于产生缩颈缺陷1.3 沉管灌注桩的适用范围振动沉管灌注桩的桩径一般为270mm~400mm,最大桩长为20m锤击沉管灌注桩的桩径一般为300mm~500mm,最大桩长为24m沉管灌注桩适用于一般粘性土、粉土、淤泥质土、松散至中密的砂土及人工填土层不宜用于标准贯入击数N值大于12的砂土和N值大于15的粘性土以及碎石土在厚度较大的高流塑淤泥层中不宜采用桩径小于340mm的沉管灌注桩2. 施工机械与设备2.1 振动沉管打桩机振动沉管打桩机由桩架、振动沉拔桩锤、卷扬机、行走机构等部件组成(图8-4-1)。

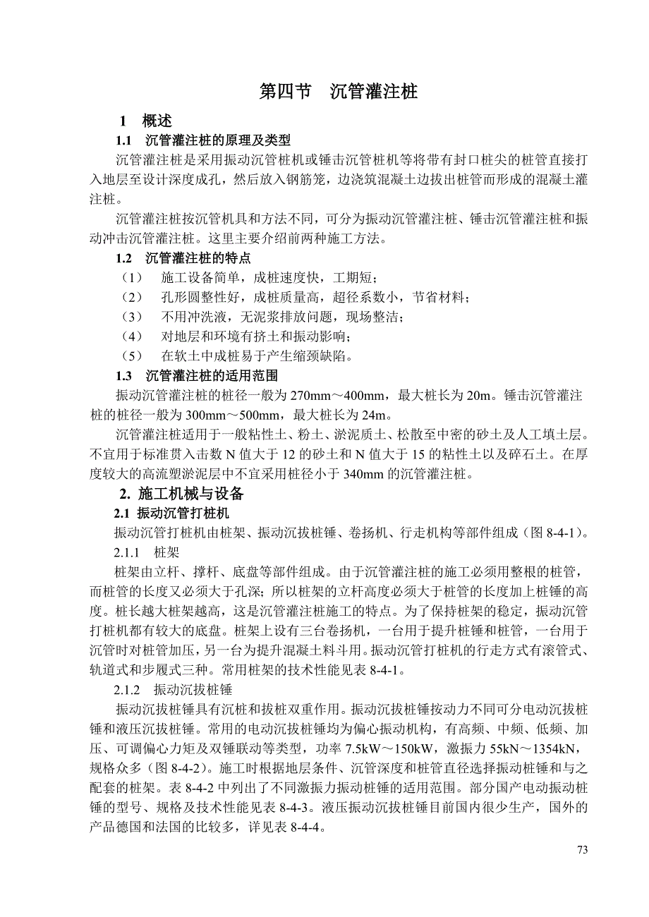
2.1.1 桩架桩架由立杆、撑杆、底盘等部件组成由于沉管灌注桩的施工必须用整根的桩管,而桩管的长度又必须大于孔深;所以桩架的立杆高度必须大于桩管的长度加上桩锤的高度桩长越大桩架越高,这是沉管灌注桩施工的特点为了保持桩架的稳定,振动沉管打桩机都有较大的底盘桩架上设有三台卷扬机,一台用于提升桩锤和桩管,一台用于沉管时对桩管加压,另一台为提升混凝土料斗用振动沉管打桩机的行走方式有滚管式、轨道式和步履式三种常用桩架的技术性能见表8-4-12.1.2 振动沉拔桩锤振动沉拔桩锤具有沉桩和拔桩双重作用振动沉拔桩锤按动力不同可分电动沉拔桩锤和液压沉拔桩锤常用的电动沉拔桩锤均为偏心振动机构,有高频、中频、低频、加压、可调偏心力矩及双锤联动等类型,功率7.5kW~150kW,激振力55kN~1354kN,规格众多(图8-4-2)施工时根据地层条件、沉管深度和桩管直径选择振动桩锤和与之配套的桩架表8-4-2中列出了不同激振力振动桩锤的适用范围部分国产电动振动桩锤的型号、规格及技术性能见表8-4-3液压振动沉拔桩锤目前国内很少生产,国外的产品德国和法国的比较多,详见表8-4-4 图8-4-2 振动沉拔桩锤图8-4-1 振动沉管桩机表8-4-1 桩架型号及技术性能表 型号项目ZJ40J轨道式ZJ60J轨道式J-40轨道式ZDJG40轨道式DJB18步履式DJB40步履式DJB25步履式DJB60步履式沉桩最大长度(m)18251521.516222026沉桩最大直径(mm)400500273~325325350500500500最大加压力(kN)120200508078150最大拔桩力(kN)150250300250120300250350导杆前倾最大角度(°)10105518.559导杆后倾最大角度(°)5555053桩架质量(t)18.026.532.044.528.0453060外形尺寸(工作尺寸)长(m)11119.5 8.58.09.813.5宽(m)10124.5 4.54.57.06.1高(m)243023.5 2218.524.535.0生产厂家瑞安建机厂北京桩机厂湖南桩机厂兰州建筑机械厂8-4-2 振动沉管桩选用振动锤的激振范围振动锤激振力(kN)桩管沉入深度(m)桩管外径(mm)桩管壁厚(mm)70~808~10220~2736~8100~15010~15273~3257~10150~20015~2032510~12.540020~2437012.5~152.2 锤击沉管打桩机锤击沉管打桩机由桩架、桩锤、卷扬机、行走机构等部件组成。

桩架的结构形式和技术性能与振动沉管打桩机的桩架基本相同桩锤按动力和工作方式不同,可分为单动气锤、双动气锤、柴油打桩锤、电动落锤、柴油机落锤等类型;按桩锤质量不同,可分为小型桩锤、中型桩锤和大型桩锤其中气锤可用蒸气作动力,也可用压缩空气作动力落锤是一种用卷扬机提起后,自由下落打击桩头的简易桩锤锤击沉管常用的桩锤如下:(1)小型桩锤:一般采用电动落锤和柴油机落锤,桩锤质量0.75t~1.5t,落锤高度1.0m~2.0m最大适用桩径320mm,适用桩长10m~15m2)中型桩锤:一般采用电动落锤和单作用气锤,桩锤质量2.0t~3.0t;前者落锤高度1.0m~2.0m,后者落锤高度0.5m~0.6m,最大适用桩径400mm,适用桩长13~18m3)大型桩锤:一般采用柴油锤和柴油机落锤,前者落锤高度2.5m,后者落锤高度1.0m~2.0m柴油锤冲击部分质量为4.5t,总质量5.0t~7.0t;柴油机落锤质量为7.0t选择桩锤时可用下列公式复核: (8-4-1)式中 K——适用系数:双动气锤、柴油锤K≤5,单动气锤K≤3.5,落锤K≤2;M——锤重(t);C——桩管重(包括桩帽与桩垫)(t);E——桩锤的一次冲击动能(t · m)  表8-4-3 电动振动沉拔桩锤型号及技术性能表生产厂家型号电机功率(kW)激振力(kN)允许加压力(kN)允许拔桩力(kN)桩锤质量(t)浙江瑞安长虹桩机制造厂DZ45KS22×22701001303.70DZ60KS30×23601202004.50DZ75KS37×24401402005.20DZ90KS45×25201803006.05浙江瑞安建机厂DZ3030160/210801202.92DZ3737230/260801203.38DZ5555280/3501001504.84上海工程机械厂DZ40A90400/5502604.9/6.2DZ6090410/6802606.67兰州建筑通用机械厂DZ3030157/2311601.86DZ4545281/340/3702003.456DZ6060405/4862504.492DZ9090450/541/6773005.864DZ1201206694008.82DZ150150812/1080/13545009.34北京桩机厂DZ-800090400804.80CH20552301003.50桂林建机厂DZF-30Y30130~19080100DZF-40Y40148~256801003.40湖南桩机厂DZG-37K37191.6781204.703DZG-45K45239981604.800DZG-75K754281503006.725表8-4-4 液压振动沉拔桩锤型号及技术性能表型号振动锤功率(kW)激振力(kN)加桩器夹持力(kN)桩锤质量(t)工作压力(MPa)生产厂家5-17型1704500.9817.5法国PAJOT公司13-40型4004502.1030.022-62型6208005.4031.026-80型80011005.4030.0HVB200167225/1601.0035.0德国TUNKERS公司HVB4002162350/4002.5035.0~40.0HVB6002243500/6003.6035.0~40.02.3 桩管、桩尖(1)桩管一般采用无缝钢管,桩管规格常见的有φ377mm、φ325mm、φ273mm三种。

桩管的表面应刻有醒目的标尺,以便施工中进行入土深度的观测2)桩尖 桩尖一般采用钢筋混凝土预制桩尖或活瓣桩尖(图8-4-3)当用钢筋混凝土预制桩尖时,桩管底部需用钢板加厚,以增加管底与混凝土桩尖台阶的接触面积,减轻桩尖在激振力作用下的破损程度混凝土桩尖的强度等级应不低于C30,桩尖外径应比设计桩径大20mm,长500mm~700mm, 锥尖角度45°~60°;用于坚硬土层中施工的桩尖,还需用钢板加固一般情况下不宜采用活瓣桩尖;如果采用,活瓣桩尖应有足够的强度,其尖端应在桩管的中轴线上;活瓣张闭应灵活,活瓣间不得有较大的缝隙,否则易造成质量问题 图8-4-3 沉管灌注桩桩尖3 施工工艺 沉管灌注桩施工有振动和锤击两种沉拔管方法;按成桩方式不同,有单打(振)法、复打(振)法和反插法三种方法单打法是最常用、最基本的成桩方法,复打法和反插法只在地质条件特殊或要求提高承载力的情况下采用3.1 单打法 单打法适用于含水量较小的土层,且宜采用预制桩尖单打法的施工工艺流程为:桩管就位→振动(锤击)沉管→灌注混凝土→下设钢筋笼或插筋→拔管→成桩见图8-4-4)3.1.1 桩管就位当采用钢筋混凝土桩尖时,将桩管对准预先埋设在桩位上的预制混凝土桩尖,套压在桩尖的环形台阶上;在桩管与桩尖接触部位缠绕麻绳或其它材料,以防桩尖损坏和地下水进入管内。

当使用活瓣桩尖时,沉管就位前先将活瓣桩尖收拢并捆绑好;桩尖对准桩位,利用桩管自重和桩机的加压装置将桩尖压入土中桩管与桩尖的接触应有良好的密封性校正桩管垂直度(偏斜不超过0.5%)后即可进行沉管作业当采用锤击法沉管时,一般不宜采用活瓣桩尖3.1.2 沉管(1)沉管施工要求 桩管开始沉入土中时,应保持位置正确,如有偏斜应立即纠正桩尖入土时如有损坏,应将桩管拔出,用土或砂填实,另换新的重新打入在沉管过程中地下水或泥土可能进入桩管时,可在桩管内先灌入高1.5m左右的封底混凝土,再开始下沉使用预制混凝土桩尖时,沉管过程中禁止上提桩管,以防桩管与桩尖脱离,地下水或泥土进入桩管,影响成桩质量沉管深度的控制应根据地质条件、贯入度和设计桩长综合确定,并应符合下列规定:①纯摩擦桩以设计桩长为主,贯入度为辅;②摩擦端承桩及端承摩擦桩以贯入度和设计桩长同时控制;③纯端承桩应以贯入度为主,设计桩长为辅2)振动沉管操作要点①首先采用静压沉管当静压沉管不能下沉时,。

下载提示
相似文档
正为您匹配相似的精品文档
相关文档