文档详情

学校教育信息基础设施建设内容与要求

F****n
实名认证
店铺
DOCX
29.38KB
约6页
文档ID:99092253
学校教育信息基础设施建设内容与要求_第1页
1/6

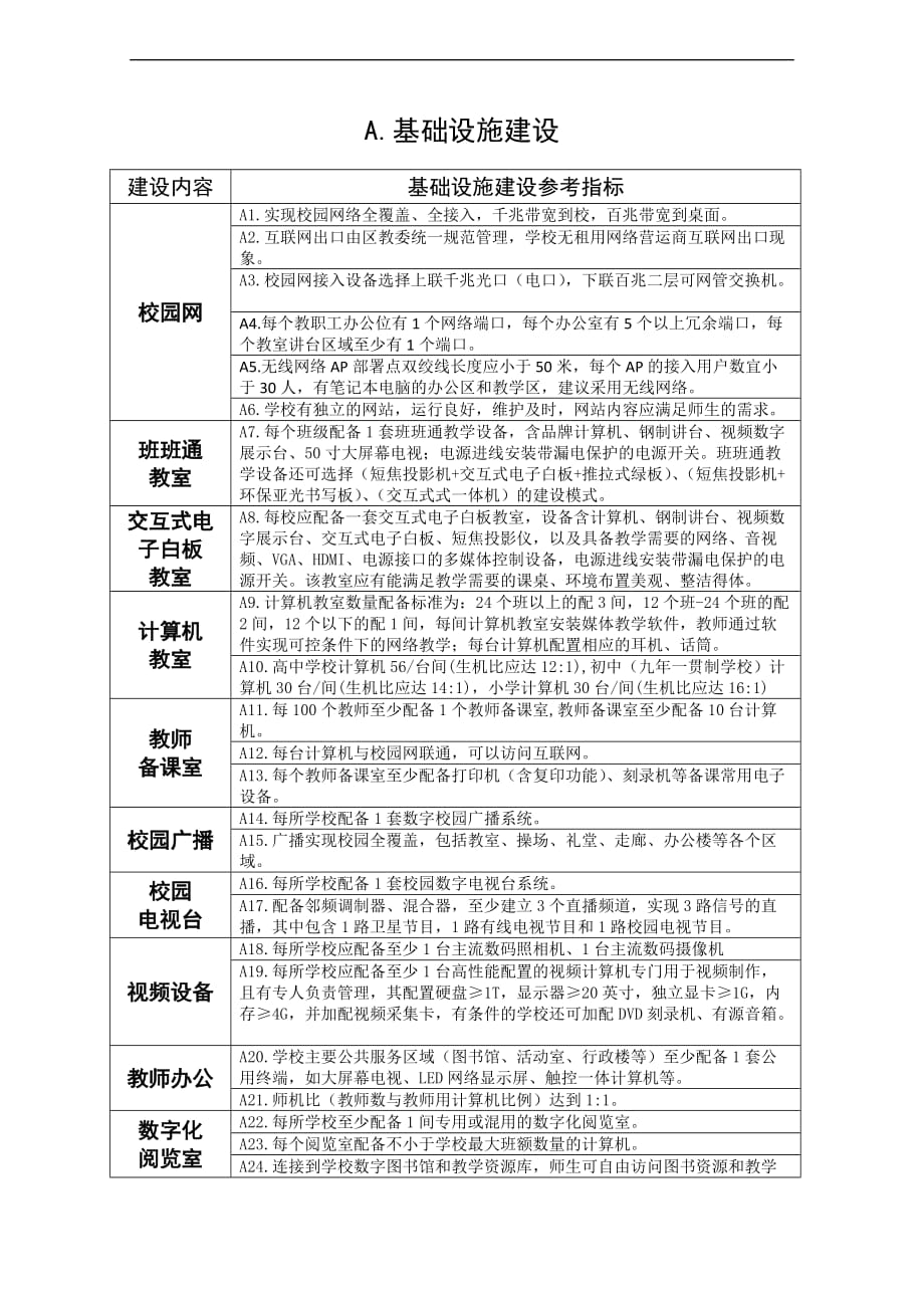
A.基础设施建设建设内容基础设施建设参考指标校园网A1.实现校园网络全覆盖、全接入,千兆带宽到校,百兆带宽到桌面A2.互联网出口由区教委统一规范管理,学校无租用网络营运商互联网出口现象A3.校园网接入设备选择上联千兆光口(电口),下联百兆二层可网管交换机A4.每个教职工办公位有1个网络端口,每个办公室有5个以上冗余端口,每个教室讲台区域至少有1个端口A5.无线网络AP部署点双绞线长度应小于50米,每个AP的接入用户数宜小于30人,有笔记本电脑的办公区和教学区,建议采用无线网络A6.学校有独立的网站,运行良好,维护及时,网站内容应满足师生的需求班班通教室A7.每个班级配备1套班班通教学设备,含品牌计算机、钢制讲台、视频数字展示台、50寸大屏幕电视;电源进线安装带漏电保护的电源开关班班通教学设备还可选择(短焦投影机+交互式电子白板+推拉式绿板)、(短焦投影机+环保亚光书写板)、(交互式式一体机)的建设模式交互式电子白板教室A8.每校应配备一套交互式电子白板教室,设备含计算机、钢制讲台、视频数字展示台、交互式电子白板、短焦投影仪,以及具备教学需要的网络、音视频、VGA、HDMI、电源接口的多媒体控制设备,电源进线安装带漏电保护的电源开关。

该教室应有能满足教学需要的课桌、环境布置美观、整洁得体计算机教室A9.计算机教室数量配备标准为:24个班以上的配3间,12个班-24个班的配2间,12个以下的配1间,每间计算机教室安装媒体教学软件,教师通过软件实现可控条件下的网络教学;每台计算机配置相应的耳机、话筒A10.高中学校计算机56/台间(生机比应达12:1),初中(九年一贯制学校)计算机30台/间(生机比应达14:1),小学计算机30台/间(生机比应达16:1)教师备课室A11.每100个教师至少配备1个教师备课室,教师备课室至少配备10台计算机A12.每台计算机与校园网联通,可以访问互联网A13.每个教师备课室至少配备打印机(含复印功能)、刻录机等备课常用电子设备校园广播A14.每所学校配备1套数字校园广播系统A15.广播实现校园全覆盖,包括教室、操场、礼堂、走廊、办公楼等各个区域校园电视台A16.每所学校配备1套校园数字电视台系统A17.配备邻频调制器、混合器,至少建立3个直播频道,实现3路信号的直播,其中包含1路卫星节目,1路有线电视节目和1路校园电视节目视频设备A18.每所学校应配备至少1台主流数码照相机、1台主流数码摄像机A19.每所学校应配备至少1台高性能配置的视频计算机专门用于视频制作,且有专人负责管理,其配置硬盘≥1T,显示器≥20英寸,独立显卡≥1G,内存≥4G,并加配视频采集卡,有条件的学校还可加配DVD刻录机、有源音箱。

教师办公A20.学校主要公共服务区域(图书馆、活动室、行政楼等)至少配备1套公用终端,如大屏幕电视、LED网络显示屏、触控一体计算机等A21.师机比(教师数与教师用计算机比例)达到1:1数字化阅览室A22.每所学校至少配备1间专用或混用的数字化阅览室A23.每个阅览室配备不小于学校最大班额数量的计算机A24.连接到学校数字图书馆和教学资源库,师生可自由访问图书资源和教学资源A25.每台计算机与校园网联通,可以访问互联网注:教师办公和数字化阅览室(编号A20~A25)适用于“百所数字校园示范校”建设标准,其它中小学可不考虑B.数字资源建设建设内容数字资源建设参考指标公开示范课B1.每年录制不少于5~15节的公开示范课,并上传至区技装中心B2.公开示范课要能反映新课程的改革思路,体现一定的教学创新B3.公开示范课要采用专业级录像和录音设备进行录制B4.数字化音频制作推荐使用双声道,采样率不低于44.1KHz,压缩采用MPG2-DVD格式,码流率不低于128KbpsB5.视频制作至少使用标清制式,视频压缩采用H.264编码方式,码流率不低于1024Kbps,帧率不低于25fps,分辨率720*576(4:3),封装格式采用MPG2或WMV。

B6.公开示范课的教学视频要在网络上公开、共享常规资源B7.每月至少上传一篇学校“技装工作简报”至区技装中心B8.每月至少上传1-2件视频作品至区技装中心B9.每学期上传“技装工作”相关的高质量数码照片2~3次,有效张数不少于10张数字图书B10. 有条件的学校可以引入市场上的数字图书,让师生享受更多优质资源B11.无条件的学校可直接使用区教委提供的XXX中小学数字图书馆个性化学习资源B12.资源全面系统,涵盖学科各个知识点B13.资源总量小学和初中不低于30G(其中视频以外资源容量不少于10GB),高中(职教)不低于50G(其中视频以外资源容量不少于20GB)所有资源需上传至区教委专用资源平台B14.资源类型丰富,包括多媒体课件、试题试卷、网络课程、探究性主题资源等校本选修课B15.开设不低于2门的校本选修课B16.每门选修课提供丰富的网络课程资源,支持学生自主学习B17.选修课应与新课程改革目标保持一致,满足学生多元化的学习需求B18.选修课内容既具有科学性,又体现时代性,贴近科学、贴近生活、贴近社会B19.制定选修课教学质量管理的相关制度和办法,保障选修课的教学质量B20.选修课的教学与教师绩效考核挂钩,鼓励教师开设高质量的校本选修课。

注:校本选修课(编号B15~B20)适用于“百所数字校园示范校”建设标准,其它中小学可不考虑C.管理应用建设内容管理应用服务建设参考指标教务管理系统C1.提供学生信息、教师信息、班级信息、课程表、成绩等方面的管理功能,可以批量导入、导出、增、删、改相应的信息C2.提供各种评教与评课功能,支持学生评教,支持管理者对教师授课进行检查与评估行政管理系统C3.提供日常行政事务管理功能,包括收发文、文件流转、信息发布、公文审批等C4.提供单位车辆、会议、用印、来访人员接待、公共信息管理功能C5.提供统一的通信平台,实现通讯录、电子邮件、短信、即时通讯工具的集成财务管理系统C6.提供学校教职工工资、学生收发费用、各部门报销、资产、负债、工资、项目经费等账目的管理功能C7.提供学校内部日常凭证、账簿的管理功能C8.提供对经费自给率、资产负债率、人员支出占事业支出的比率、公用支出占事业支出的比率等帐务信息的分析功能C9.提供学校的报销信息、报销审核流程的管理功能设备资产管理系统C10.提供学校多媒体教室、实验室、计算机教室、会议室、运动场馆等的仪器设备的信息化管理功能C11.提供学校设备购置审批、设备购置合同以及大型设备和低值易耗品的信息化管理功能。

C12.提供学校教学用房、科研用房、办公用房、生活用房的信息化管理功能人事管理系统C13.提供档案管理功能,可以对学校教职工的档案信息进行录入、修改、删除、查询、导入和导出C14.提供调动管理功能,可以对学校教职工的调岗、离职、复职、退休、返聘等进行管理C15.提供绩效考评功能,可以对学校教职工的出勤、奖惩、业绩等进行评价C16.提供人事信息统计功能,如在职人数、党员人数、高学历高职称人数等备注:本项目的管理应用,由区教委统一配备数字校园综合管理平台、学籍管理系统、教学设备管理平台、财务报表管理平台,学校直接使用D.家校应用建设内容家校应用服务建设参考指标家校互通系统D1.通过国家公共服务平台提供家长了解学校通知公告等信息的功能D2.通过国家公共服务平台提供家长实时了解学生出入学校信息的功能D3.通过国家公共服务平台提供家长了解作业布置、作业提交等信息的功能D4.通过国家公共服务平台提供家长与教师间进行互动交流的功能社会服务系统D5.通过国家公共服务平台提供家庭教育咨询功能,为家长提供指导和建议D6.通过国家公共服务平台提供名师功能,解答学生提问D7.提供优质教育资源分享功能,面向社会开放各种教学资源。

E.教学应用建设内容教学应用服务建设参考指标常规应用E1.班班通应用率100%,随机抽查教学班;具体抽查项目详见“七、师生能力”之“教师能力”栏目E2.交互式电子白板使用呈常态化,随机抽查45岁以下学科教师;E3.计算机教室按课表正常教学,随机抽查3~6年学生,具体抽查项目详见“七、师生能力”之“学生能力”栏目城乡联体课堂系统E4.提供交互式电子白板功能,教师可以在上面书写,画图和标注E5.具有课堂录制和回放功能,完整记录整个教学过程E6.提供文档共享功能,教师可以和远程学员共享文档E7.提供屏幕共享功能,教师既可以共享自己的他人的屏幕E8.提供2路以上视频,用户可以调节自己的视频,包括帧率、码流、色彩、明亮度等E9.提供语音互动交流功能,师生间可以通过麦克风进行语音交流E10.每学期开展互动课堂教学不少于5次网络教学系统E11.提供课程资源管理功能,提供资源导入、检索、下载、浏览等常用功能E12.提供测试和题库管理功能,支持人工、半自动、自动化等多种组卷方式E13提供学习活动设计和管理功能,支持各种学习模式E14.提供学习记录跟踪功能,教师可以查看任何学生的学习报告,包括学生访问课程的次数、时间等。

注:网络教学系统(编号E11~E14)适用于“百所数字校园示范校”建设标准,其它中小学可不考虑F.教研应用建设内容教研应用服务建设参考指标网络教研F1.学科教师每周能上传1~3个日常教学的教案、教学反思;F2.每学科每月开展文字教研不少于1次;F3.每个教研组每月开展视频教研不少于1次;每学期与外校开展联合视频教研不少于2次;科研课题F4.每校至少参与一项校级及其以上的“教育信息化”相关的课题研究G.师生能力建设内容师生能力参考指标学生能力G1.能熟练地使用多媒体计算机、网络以及其它技术设备,并初步评价在学习和日常生活中使用技术的优缺点G2.能识别、解决技术系统常见的硬件、软件问题,如中毒、系统文件缺失、硬盘空间不足等G3.能熟练使用不少于2种的网络交流工具(即时通讯软件、论坛、电子邮件等)与同学、教师、专家交流G4.能比较熟练地利用通讯技术和资源(电子邮件、网上讨论等)参与合作解决问题的活动,开展自主学习、协作学习与探究学习G5.能熟练使用不少于1种的搜索引擎,收集资料、获取各种数字化学习资源G6.能熟练使用不少于1种的浏览器,选修学习校本课程、开放课程等网络课程G7.能充分发挥创造性,应用不少于2种的多媒体创作工具创作多媒体作品,并向他人展示和交流课程学习的成果。

G8.能使用日程和任务管理软件进行自我学习管理,如制定学习计划、安排日程等G9.能通过多种渠道(如网络、数字图书馆、开放资源网站等)获取学习资源,并能初步评价资源的准确性、适用性和倾向性G10. 通过国家公共服务平台能独立开设博客和微博,与同伴、教师、专家及其他人沟通交流学习和生活上的问题G11.能正确使用各种手持学习终端,如平板计算机等,在课堂上下、学校内外开展移动学习G12.每个学生都有一个虚拟的、彼此联通的个人学习空间学生能进行个人学习资源管理、网络交流、测试、选修课程等各种网络学习活动,并能根据需要对学习空间进行个。

下载提示
相似文档
正为您匹配相似的精品文档
相关文档