文档详情

处方点评要点指南5页

简****9
实名认证
店铺
DOC
46.51KB
约5页
文档ID:106051139
处方点评要点指南5页_第1页
1/5

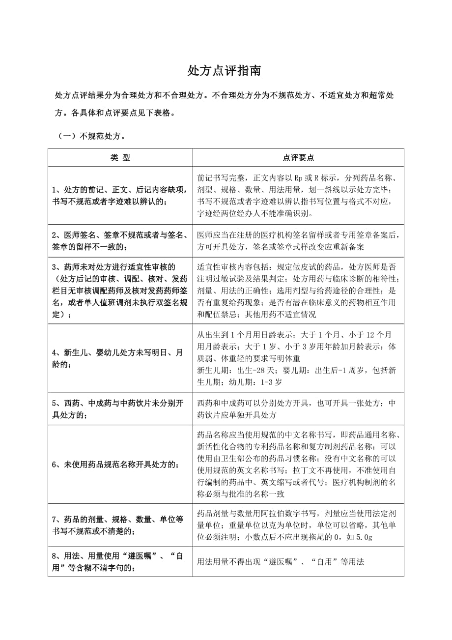
处方点评指南处方点评结果分为合理处方和不合理处方不合理处方分为不规范处方、不适宜处方和超常处方各具体和点评要点见下表格一)不规范处方类 型点评要点1、处方的前记、正文、后记内容缺项,书写不规范或者字迹难以辨认的;前记书写完整,正文内容以Rp或R标示,分列药品名称、剂型、规格、数量、用法用量,划一斜线以示处方完毕;书写不规范或者字迹难以辨认指书写位置与格式不对应,字迹经两位经办人不能准确识别2、医师签名、签章不规范或者与签名、签章的留样不一致的;医师应当在注册的医疗机构签名留样或者专用签章备案后,方可开具处方,签名或签章式样改变应重新备案3、药师未对处方进行适宜性审核的(处方后记的审核、调配、核对、发药栏目无审核调配药师及核对发药药师签名,或者单人值班调剂未执行双签名规定);适宜性审核内容包括:规定做皮试的药品,处方医师是否注明过敏试验及结果判定;处方用药与临床诊断的相符性;剂量、用法的正确性;选用剂型与给药途径的合理性;是否有重复给药现象;是否有潜在临床意义的药物相互作用和配伍禁忌;其他用药不适宜情况4、新生儿、婴幼儿处方未写明日、月龄的;从出生到1个月用日龄表示;大于1个月、小于12个月用月龄表示;大于1岁、小于3岁用年龄加月龄表示;体质弱、体重轻的要求写明体重新生儿期:出生-28天;婴儿期:出生后-1周岁,包括新生儿期;幼儿期:1-3岁5、西药、中成药与中药饮片未分别开具处方的;西药和中成药可以分别处方开具,也可开具一张处方;中药饮片应单独开具处方6、未使用药品规范名称开具处方的;药品名称应当使用规范的中文名称书写,即药品通用名称、新活性化合物的专利药品名称和复方制剂药品名称;可以使用由卫生部公布的药品习惯名称;没有中文名称的可以使用规范的英文名称书写;拉丁文不再使用,不准使用自行编制的药品中、英文缩写或者代号;医疗机构制剂的名称必须与批准的名称一致7、药品的剂量、规格、数量、单位等书写不规范或不清楚的;药品剂量与数量用阿拉伯数字书写,剂量应当使用法定剂量单位;重量单位以克为单位时,单位可以省略,其他单位必须注明;小数点后不应出现拖尾的0,如5.0g8、用法、用量使用“遵医嘱”、“自用”等含糊不清字句的;用法用量不得出现“遵医嘱”、“自用”等用法9、处方修改未签名并注明修改日期,或药品超剂量使用未注明原因和再次签名的;处方如需修改,应当在修改处签名并注明修改日期;药品超剂量用法时应当注明原因并签名10、开具处方未写临床诊断或临床诊断书写不全的;除特殊情况外,应当注明诊断,特殊情况是指注明临床诊断对个别患者治疗造成不利或涉及患者隐私11、单张门急诊处方超过五种药品的;开具西药、中成药处方,每一种药品应当另起一行,每张处方不得超过5种药品;输液溶媒及药品均分别计数,中药饮片不受此限制;一般门诊处方应避免不合理使用大处方;对少数需超5种,医师应当注明原因并再次签名12、无特殊情况下,门诊处方超过7日用量,急诊处方超过3日用量,慢性病、老年病或特殊情况下需要适当延长处方用量未注明理由的;慢性病、老年病:一般指需要长期或较长时间服药,期间不需要检测检查,如糖尿病、高血压等特殊情况如:行动不便者、肿瘤患者的辅助用药,外地患者当地无此药等,一般以不超过30日用药为限原则:必须充分评估病情稳定性及所用药品的适宜性,抗菌药物(抗结核药除外)及特殊管理药品不宜延长处方量13、开具麻醉药品、精神药品、医疗用毒性药品、放射性药品等特殊管理药品处方未执行国家有关规定的; 合格后取得麻醉药品和第一类精神药品调剂资格; 医师应当按照卫生部制定的麻醉药品和精神药品临床应用指导原则,开具麻醉药品、第一类精神药品处方; 门(急)诊癌症疼痛患者和中、重度慢性疼痛患者需长期使用麻醉药品和第一类精神药品的,首诊医师应当亲自诊查患者,建立相应的病历,要求其签署《知情同意书》; 病历中应当留存下列材料复印件:二级以上医院开具的诊断证明;患者户籍簿、身份证或者其他相关有效身份证明文件。

除需长期使用麻醉药品和第一类精神药品的门(急)诊癌症疼痛患者和中、重度慢性疼痛患者外,麻醉药品注射剂仅限于医疗机构内使用;为门(急)诊患者开具的麻醉药品注射剂,每张处方为一次常用量;控缓释制剂,每张处方不得超过7日常用量;其他剂型,每张处方不得超过3日常用量;第一类精神药品注射剂,每张处方为一次常用量;控缓释制剂,每张处方不得超过7日常用量;其他剂型,每张处方不得超过3日常用量哌醋甲酯用于治疗儿童多动症时,每张处方不得超过15日常用量;第二类精神药品一般每张处方不得超过7日常用量;对于慢性病或某些特殊情况的患者,处方用量可以适当延长,医师应当注明理由;为门(急)诊癌症疼痛患者和中、重度慢性疼痛患者开具的麻醉药品、第一类精神药品注射剂,每张处方不得超过3日常用量;控缓释制剂,每张处方不得超过15日常用量;其他剂型,每张处方不得超过7日常用量;为住院患者开具的麻醉药品和第一类精神药品处方应当逐日开具,每张处方为1日常用量; 对于需要特别加强管制的麻醉药品,盐酸二氢埃托啡处方为一次常用量,仅限于二级以上医院内使用;盐酸哌替啶处方为一次常用量,仅限于医疗机构内使用 医疗机构应当要求长期使用麻醉药品和第一类精神药品的门(急)诊癌症患者和中、重度慢性疼痛患者,每3个月复诊或者随诊一次;癌痛患者确需使用吗啡制剂时,可由医师根据病情需要和耐受情况决定其吗啡制剂的使用剂量。

14、医师未按照抗菌药物临床应用管理规定开具抗菌药物处方的;医师未按照抗菌药物临床应用管理规定开具抗菌药物处方的;15、未按要求标注药物调剂、使用等特殊要求的有配伍禁忌和超剂量使用时,应当在药品上方再次签名;处方用法用量紧随剂数之后,包括每日剂量、采用剂型(水煎煮、酒泡、打粉、制丸、装胶囊等)、每剂分几次服用、用药方法(内服、外用等)、服用要求(温服、凉服、顿服、慢服、饭前服、饭后服、空腹服等)等内容(二)用药不适宜处方类 型点评要点1、适应证不适宜的;适应证是指药物根据其用途,采用准确的表述方式,明确用于预防、治疗、诊断、缓解或者辅助治疗某种疾病或者症状在制定治疗方案和开具处方时,药物的适应证应与患者病理、病因、病情、临床诊断相符合;处方开具药品的【适应症】/【功能主治】/【作用与用途】与临床诊断或病情不符2、遴选的药品不适宜的;“选用的药品不适宜”是指患者有使用某类药物的指征,但选用的药物相对于老年、儿童、孕妇等特殊人群,以及肝、肾功能不全的某些患者,存有潜在的不良反应或安全隐患等情况;处方开具药品是特殊人群如妊娠期妇女、哺乳期妇女和儿童需要禁忌使用的;老年患者(代谢功能减退的)及肝肾功能不全者;药品选择与患者性别、年龄不符;患者有药物过敏史;患者有药物禁忌的疾病史;处方药品与患者疾病轻重程度不符;药品浓度和溶媒选择不适宜。

3、药品剂型或给药途径不适宜的;药品剂型不适宜:鼻炎用喷鼻剂开成哮喘用粉吸入剂;妇科用栓剂开成皮肤用软膏剂;滴眼剂开成滴耳剂;鼻饲患者开缓控释制剂给药途径不适宜:只能静脉注射的药物开成肌内注射;外用药品用法写为口服;肌内注射药品开成静脉注射;注射药物作为外用冲洗药,但给药途径写注射4、无正当理由不首选国家基本药物的;“无正当理由”可理解为缺乏最新的治疗指南推荐、缺乏相应的药物治疗学基础及循证医学证据等情况;基本药物是适应基本医疗卫生需求,剂型适宜,价格合理,能够保障供应,公众可公平获得的药品;国家基本药物目录包括两部分:基层医疗卫生机构配备使用部分和其他医疗机构配备使用部分5、用法、用量不适宜的;处方开具药品的用法、用量与药品监督管理部门批准的该药品说明书不符:疗程过长或过短;给药次数过多或过少;用药剂量过大或不足;不同适应证用法用量不适宜;手术预防用药时机不适宜;特殊原因需要调整用量而未调整用量的6、联合用药不适宜的;产生拮抗作用的药物联合使用,如散瞳药与治青光眼药;联用后加重药物不良反应的;联用后减弱药物治疗作用的;不需联合用药而采用联合用药的情况一般而言,联合用药是指同时或一定时间内先后应用两种或两种以上药物7、重复给药的;重复用药的常见情况有:同一种药物重复使用,如:成分相同但商品名或剂型不同的药物合用,单一成分及其含有该成分的复方制剂合用;药理作用相同的药物重复使用,如非甾体抗炎药的联合使用;同类药物,相同作用机制的药物合用。

8、有配伍禁忌或者不良相互作用的;配伍禁忌是指两种或两种以上药物联合使用时发生的可见或不可见的物理或化学变化,如出现沉淀或变色,导致药物疗效降低;不良相互作用是借助于机体的因素,包括药物的吸收、分布、代谢和排泄相关的酶、转运蛋白,以及受体等因素,导致的药效减弱或毒副作用增强,常以药物不良反应的形式表现出来常见情况有:药物配伍使用时,能发生浑浊、沉淀、产生气体及变色等外观异常的现象等理化反应的;药品配伍使副作用或毒性增强,引起严重不良反应;药品配伍使治疗作用过度增强,超出了机体所能耐受的能力,也可引起不良反应,乃至危害病人等;药品配伍使治疗作用减弱或药品的稳定性降低9、其它用药不适宜情况的上述点评细则以外的其它不适宜用药情况三)超常处方类 型备注1、无适应症用药;无适应证用药,即无用药指征而开具处方使用药物的现象,其实质是“滥用药物”;患者疾病无用药需求2、无正当理由开具高价药的;“无正当理由”可理解为缺乏最新的治疗指南推荐、缺乏相应的药物治疗学基础及循证医学证据等情况;处方用药应优先使用国家基本药物;“高价药品”是使用药品的价格相对基本医疗用药而言价格昂贵的药品,特别是药物经济学评价中效益/风险比值差的药品;其它处方药品品种多、数量大情况;人情方和严重用药不当。

3、无正当理由超说明书用药的;超说明书用药是指适应证、给药方法或剂量在国家食品药品管理局(SFDA)批准的药品说明书之外的用法;“无正当理由”可理解为缺乏最新的治疗指南推荐、缺乏相应的药物治疗学基础及循证医学证据等情况; 超说明书用药是临床用药的现实情况,应建立专门管理制度,履行管理程序4、无正当理由为同一患者同时开具2种以上药理作用相同药物的;“无正当理由”可理解为缺乏最新的治疗指南推荐、缺乏相应的药物治疗学基础及循证医学证据等情况;同一处方开具药理作用相同的药物,如非甾体抗炎,同类抗菌药物等;不同就诊科室为同一患者开具2种以上药理作用相同药物情况5、其它超常处方。

下载提示
相似文档
正为您匹配相似的精品文档