文档详情

动态电路及电路故障分析教学设计

s9****2
实名认证
店铺
DOC
315.51KB
约5页
文档ID:427957827
动态电路及电路故障分析教学设计_第1页
1/5

动态电路及电路故障分析教学设计榆中县第四中学 王丽娟【设计说明】1、 本节课设计的是一节研究“电路中物理量随电阻而变化的动态分析”的专题习题课,旨在向学生介绍一种常用的物理分析方法——动态分析法,并使学生熟练地掌握此方法来分析实际问题2、 “动态分析法” 的应用又与电路中欧姆定律知识点及实际生活中的电学现象相结合,使传授的理论知识与生活实际有机地联系起来,使学生加深印象,深刻理解,并能解决实际问题3、 探索习题课教学模式,改变以往习题课“枯燥乏味” 、“纸上谈兵” 、“理论与实际脱节”的局面,改善课堂教学效果,提高课堂教学效率4、 本节习题课同时体现了“方法教育指导” 、“实验观察能力培养” 、“理论联系实际” 、“科学态度教育”等方面的“后期”课改精神,旨在培养并提高学生学习物理的能力教学目标】知识与技能理解并掌握“动态分析法”,会运用此法判断电路中物理量随电阻而变化的分析问题,并能解释实际生活中电路方面的一些现象过程与方法培养学生根据物理规律推理判断及自觉运用“动态分析法”的能力,形成严密的逻辑思维能力,养成良好的解题规范和习惯情感态度与价值观培养学生尊重物理规律、不盲目臆断的科学求知态度。

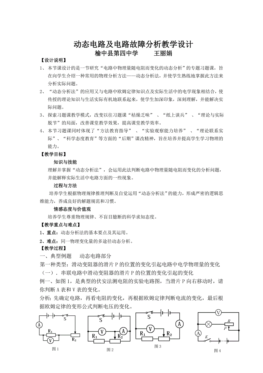
教学重点与难点】1、重点:动态分析法的基本要点及其运用2、难点:同一物理变化量的多途径动态分析教学过程】一、典型例题 动态电路部分第一种类型:滑动变阻器的滑片P的位置的变化引起电路中电学物理量的变化(一).串联电路中滑动变阻器的滑片P的位置的变化引起的变化例一、如图1,是典型的伏安法测电阻的实验电路图,当滑片P向右移动时,请你判断A表和V表的变化图4图3分析;先确定电路,再看电阻的变化,再根据欧姆定律判断电流的变化,最后根据欧姆定律的变形公式判断电压的变化图2 图1 针对练习(1)、如图2,当滑片P向左移动时,A表和V表将如何变化2)、如图3,当滑片P向左移动时,A表和V表将如何变化(3)、在如图4所示电路中,当闭合开关后,滑动变阻器的滑动片P向右移动时( )(A)电流表示数变大,灯变暗 (B)电流表示数变小,灯变亮C)电压表示数不变,灯变亮 (D)电压表示数不变,灯变暗图6 (4)、在如图5所示电路中,当闭合开关后,滑动变阻器的滑动片P向右移动时( )图5(A)电压表示数变大,灯变暗。

(B)电压表示数变小,灯变亮C)电流表示数变小,灯变亮 (D)电流表示数不变,灯变暗 (二)、并联电路中滑动变阻器的滑片P的位置的变化引起的变化例二、如图6,当滑片P向右移动时,A1表、A2表和V表将如何变化?分析:先确定电路,然后看准每个电表分别测的谁的电压和电流值,再根据欧姆定律判断变化,欧姆定律无法判断的再用电路的电流、电压、和电阻的关系判断针对练习图7(5)、如图7,当滑片P向右移动时,A1表、A2表和V表将如何变化?第二种类型:开关的断开或闭合引起电路中电学物理量的变化(三)、串联电路中开关的断开或闭合引起的变化图8 例三、在如图8所示的电路中,将开关K闭合,则电流表的示数将______,电压表的示数将________(均填“变大”、“变小”或“不变”)分析:先看好开关断开和闭合是分别是什么电路,最好画出等效电路,然后根据欧姆定律判断针对练习图9 (6)、在如图9所示的电路中,当开关K断开时,电阻R1与R2是________联连接的开关K闭合时,电压表的示数将________(选填“变小”、“不变”或“变大”)。

(二)、并联电路中开关的断开或闭合引起的变化图10例四、在图10中,灯泡L1和灯泡L2是______联连接的当开关K断开时,电压表的示数将________;电流表的示数将__________(选填“增大”、“不变”或“减小”)针对练习(7)、在图11中,灯泡L1和灯泡L2是______联连接的图11当开关K断开时,电压表的示数将________;电流表的示数将__________(选填“增大”、“不变”或“减小”)电路故障部分一、断路的判断1、如果电路中用电器不工作(常是灯不亮),且电路中无电流,则电路断路2、具体到那一部分断路,有两种判断方式:①把电压表分别和各处并联,则有示数且比较大(常表述为等于电源电压)处断路(电源除外);②把电流表分别与各部分并联,如其他部分能正常工作,则当时与电流表并联的部分断开了例五、、在图15所示的电路中,电源电压不变闭合开关K,电路正常工作一图15 段时间后,发现其中一个电压表示数变大,则 ( )(A)灯L可能变亮B)灯L亮度可能不变 (C)电阻R可能断路D)电阻R可能短路二、短路的判断1、串联电路或者串联部分中一部分用电器不能正常工作,其他部分用电器能正常工作,则不能正常工作的部分短路。

2、把电压表分别和各部分并联,导线部分的电压为零表示导线正常,如某一用电器两端的电压为零,则此用电器短路图12 例六、在图12中,当开关 K闭合后,两只小灯泡发光,电压表示数为4V过了2min,电压表示数为0,经检查除小灯泡外其余器材的连接良好,请分析造成这种情况的原因可能有:_____________________图13分析;电压表示数为0,其原因有三:1.电压表没有接好或电压表损坏;2.小灯泡L2短路;3.小灯泡L1断路起先,电压表有示数,说明不存在原因1的情况那么还有两种情况都是可能的答案为:小灯泡L2短路;小灯泡L1断路针对练习(8)、在如图13所示的电路中,电源电压等于6V,合上开关后电压表示数为6V经分析得出,电路中可能发生的情况是:______________________________9)、在如图14所示的电路中,电源电压不变闭合开关K后,灯L1、L2都发光一段时间后,其中一灯突然熄灭,而电流表、电压表的示数都不变,则产生这一现象的原因可能是( )图14(A)灯L1短路 (B)灯L2短路 (C)灯L1断路 (D)灯L2断路 图16(10)、 在图16所示的电路中,电源电压不变。

闭合开关K后,灯L1、L2都发光,—段时间后,其中的一盏灯突然变亮,而电压表Vl的示数变小,电压表V2的示数变大,则产生这一现象的原因是 ( )(A)灯L1断路 (B)灯Ll短路C)灯L2断路 (D)灯L2短路四、检测练习1. 图17中,A、B、C、D是滑动变阻器的四个接线柱若将A、C分别与图中电路的导线头M、N相连接,闭合开关后,当滑动片P向右移动时,电流表的示数将______(填“变大”、“不变”或“变小”);若将D与N相连接,接线柱______与M相连接,则闭合开关后,滑动片P向左移动时,电压表的示数增大 图19图18 图17 2. 在如图18所示的电路图中,当开关K闭合时 ( )A.整个电路发生短路B.电流表示数变小C.电流表示数不变化 D.电流表示数变大在图19所示的电路中,当开关K闭合时,灯L1、L2均不亮某同学用一根导线去查找电路的故障他将导线先并接在灯L1两端时发现灯L2亮,灯L1不亮,然后并接在灯L2两端时发现两灯均不亮由此可以判断 ( ) (A)灯L1断路。

(B)灯L1短路 (C)灯L2断路 (D)灯L2短路图20 3. 如图20所示,电阻R1的阻值为20欧,R2为40欧,当开关K断开时,电流表A的示数为0.1A,则电源电压为______V若开关K闭合时,电流表A的示数为______A 图21 4. 在图21所示的电路中,电源电压为6V当开关K闭合时,只有一只灯泡发光,且电压表V的示数为6V产生这一现象的原因可能是 ( )(A)灯L1短路 (B)灯L2短路 (C)灯L1断路 (D)灯L2断路图225. 如图22所示,当滑片P向右移动时 ( )(A)电流表A示数不变,电压表V示数不变 (B)电流表A示数不变,电压表V示数变大C)电流表A示数变小,电压表V示数变大 (D)电流表A示数变小,电压表V示数不变板书设计:判断电路发生变化时,电路中的电压、电流、功率等变化的一般步骤:部分——整体——部分(1)分清电路结构,弄清各电表所测量的是什么量,弄清电路变化时电阻是怎样变化的2)由闭合电路欧姆定律确定整体电路中的电流和路端电压的变化3)根据电路结构确定某部分电路的电流和电压的变化。

下载提示
相似文档
正为您匹配相似的精品文档
相关文档