文档详情

附件2省级高等职业教育实训基地验收标准(试行)

gg****m
实名认证
店铺
DOC
78.50KB
约2页
文档ID:206131204
附件2省级高等职业教育实训基地验收标准(试行)_第1页
1/2

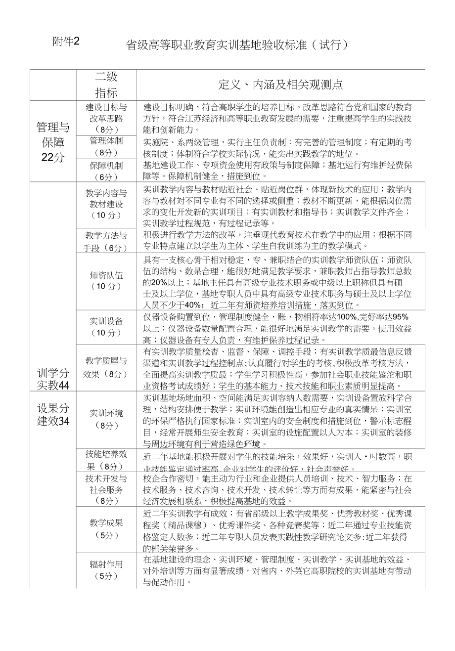
附件2:省级高等职业教育实训基地验收标准(试行)二级指标定义、内涵及相关观测点管理与 保障 22分建设目标与 改革思路(8分)建设目标明确,符合高职学生的培养目标改革思路符合党和国家的教育 方针,符合江苏经济和高等职业教育发展的需要,注重提高学生的实践技 能和创新能力管理体制(8分)实施院、系两级管理,实行主任负责制:有完善的管理制度;有定期的考 核制度;体制符合学校实际情况,能突出实践教学的地位保障机制(6分)基地建设工作、专项资金使用有政策与制度保障;基地运行有维护经费保 障等保障机制健全,措施到位训学分 实教44教学内容与 教材建设(10 分)实训教学内容与教材贴近社会、贴近岗位群,体现新技术的应用;教学内 容与教材対不同专业有不同的选择或侧重;教材不断更新,能根据岗位需 求的变化开发新的实训项目;有实训教材和指导书;实训教学文件齐全; 实训教学过程规范,有过程记录等教学方法与手段(6分)积极进行教学方法的改革,注垂现代教育技术在教学中的应用;根据不同 专业特点建立以学生为主体、学生自我训练为主的教学模式师资队伍(10 分)具有一支核心骨干相对稳定,专、兼职结合的实训教学师资队伍;师资队 伍的结构、数杲合理,能很好地满足教学要求,兼职教师占指导教师总数 的20%以上;基地主任具有高级专业技术职务或中级以上职称但具有硕 士及以上学位,基地专职人员中具有高级专业技术职务与硕士及以上学位 人员不少于40%;近二年有师资培养培训措施,落实到位。

实训设备(10 分)仪器设备购置到位,管理制度健全,账、物相符率达100%,完好率达95% 以上;仪器设备数量配置合理,能很好地满足实训教学的需要,使用效益 高;仪器设备有专人负责,有维护保养过程记录教学质屋与效果(8分)有实训教学质量检杳、监督、保障、调控手段;有实训教学质最信息反馈 渠道和实训教学过程控制点;认真履行对学生的考核,积极改革考核方法, 全面提高实训教学质最;学生学习积极性高,参加社会职业技能鉴沱和职 业资格考试成绩好;学生的基本能力、技术技能和职业素质明显提高设果分 建效34实训环境(8分)实训基地场地血积、空间能满足实训容纳人数需要,实训设备置放科学合 理,结构安排便于教学;实训环境能创造出相应专业的真实情呆;实训室 的环保严格执行国家标准;实训室内的安全制度和措施到位,警示标志醒 目,经常开展师生安全教育;实训室的设施配置以人为本;实训室的装修 与周边环境有利于营造绿色环境技能培养效果(8分)近二年基地能积极开展对学生的技能培采,效果好,实训人•吋数高,职 业技能鉴定通过率高,企业对学生的评价好,社会声誉好技术开发与 社会服务(8分)校企合作密切,能主动为行业和企业提供人员培训、技术、智力服务;在 技术服务、技术咨询、技术开发、技术转让等方而有成果,能紧密与社会 经济发展相联系,积极提高基地的效益。

教学成果(5分)近二年实训教学有成效;有省部级以上教学成果奖、优秀教材奖、优秀课 程奖(精品课穆)、优秀课件奖、各种竞赛奖等;近二年通过专业技能资 格鉴定人数多;近二年专职人员发表实践性教学研究论文多:近二年获得 的郴关荣誉多辐射作用(5分)在基地建设的理念、实训环境、管理制度、实训教学、实训基地的效益、 对外培训等方面有显箸成绩,对省内、外英它高职院校的实训基地有带动 与促动作用特色与创新实训基地建设过程中独有的、富有成效的、有示范与推广意义的成果。

下载提示
相似文档
正为您匹配相似的精品文档