文档详情

溶胶的流变性质

m****
实名认证
店铺
DOC
68.50KB
约3页
文档ID:445735590
溶胶的流变性质_第1页
1/3

溶胶的流变性质所谓流变性质,是指物质在外力作用下的变形和流动性质纯液体和大多数小分子溶液, 在层流条件下其切应力和切变速率成正比 T=nD这就是著名的牛顿公式,式中的 n是比例常数,称为黏度,国际单位是 Pa • So n代表物质在流动时内摩擦力的大小液体流动时,为克服摩擦阻力而消耗一定能量 (转变成热),所以从能量角度看,黏度也可定义为单位剪切速率下,单位体积和单位时间内所消耗的能量 凡符合牛顿公式的流体称为牛顿流体,其特点是黏度只与温度有关,与切边速率无关不符合牛顿公式的流体称非牛顿流体, T与D无正比关系,比值t/D不是常数,而是D的函数,用n -表示,此时的t/D,称为表观黏度事实上大多数的流体是非牛顿流体,物 料随着剪切率或时间的变化会改变 因此,在一定的条件下测量的粘度值不一样, 所测得的粘度值是个曲线而不是一个恒定的常数层流和湍流体系的流动处于恒稳状态,体系中任一点的流速 (大小和方向)不随时间而变化时,称为层流牛顿公式只有在层流状态下才成立 当流速超过某一限度时,有不规则的或随时间而改变的旋涡生成,这时称为湍流流体的流动状态可以用雷诺数 (Re )来表示,它是一个无量纲量°Re超过某一临界值时,层流就变成湍流。

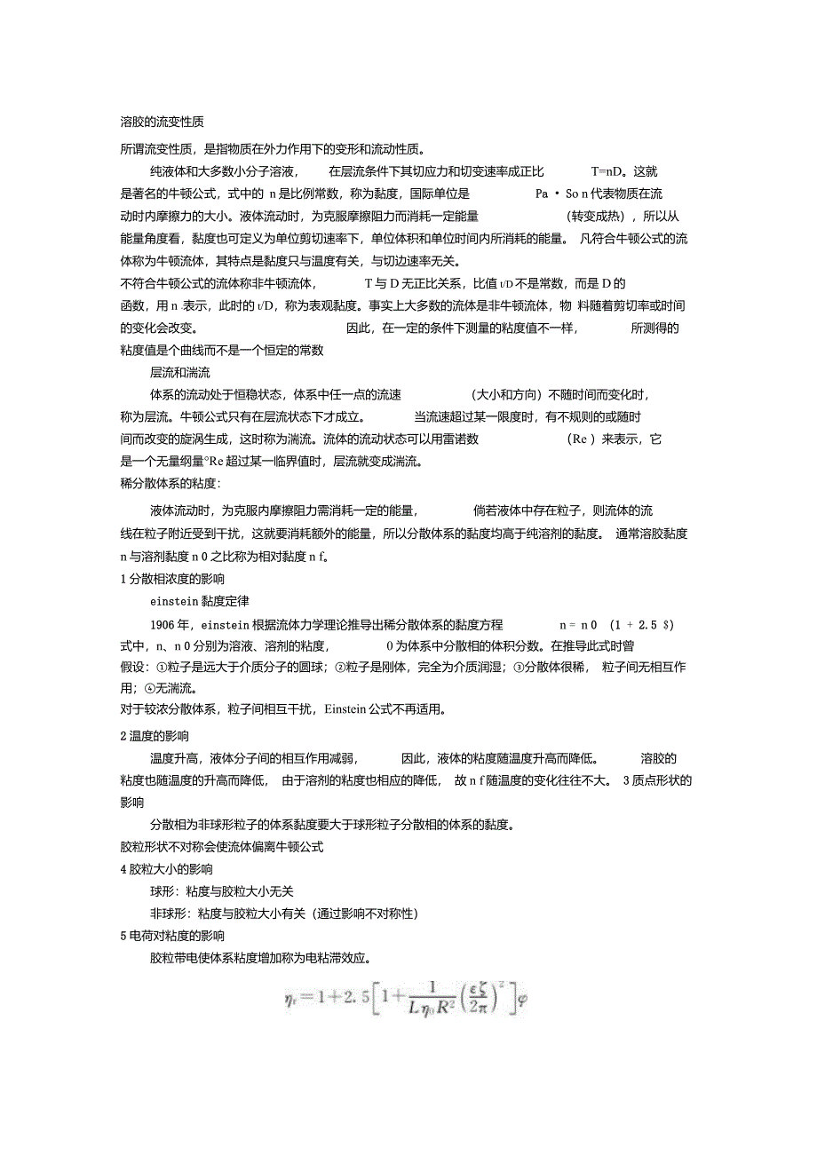
稀分散体系的粘度:液体流动时,为克服内摩擦阻力需消耗一定的能量, 倘若液体中存在粒子,则流体的流线在粒子附近受到干扰,这就要消耗额外的能量,所以分散体系的黏度均高于纯溶剂的黏度 通常溶胶黏度n与溶剂黏度n 0之比称为相对黏度n f1分散相浓度的影响einstein黏度定律1906年,einstein根据流体力学理论推导出稀分散体系的黏度方程 n = n 0 (1 + 2.5 $)式中,n、n 0分别为溶液、溶剂的粘度, 0为体系中分散相的体积分数在推导此式时曾假设:①粒子是远大于介质分子的圆球;②粒子是刚体,完全为介质润湿;③分散体很稀, 粒子间无相互作用;④无湍流对于较浓分散体系,粒子间相互干扰,Einstein公式不再适用2温度的影响温度升高,液体分子间的相互作用减弱, 因此,液体的粘度随温度升高而降低 溶胶的粘度也随温度的升高而降低, 由于溶剂的粘度也相应的降低, 故n f随温度的变化往往不大 3质点形状的影响分散相为非球形粒子的体系黏度要大于球形粒子分散相的体系的黏度胶粒形状不对称会使流体偏离牛顿公式4胶粒大小的影响球形:粘度与胶粒大小无关非球形:粘度与胶粒大小有关(通过影响不对称性)5电荷对粘度的影响胶粒带电使体系粘度增加称为电粘滞效应。

浓分散体系的流变性质浓分散体系按流变曲线的类型,可以分为四种,分别是牛顿体、塑性体、胀流体、假塑体1牛顿体D- T关系为直线,且过原点单用粘度就足以表示其流变特性2塑性体流变曲线也是直线,但不过原点,而是与切力轴交于 t y处Ty称为屈服值n塑称为塑性粘度,与屈服值是塑性体两个重要的流变参数摇动变为流体,静置后变为半固体属于塑性体针状和片状胶粒较球形胶粒更容易有 触变性,这是由于它们的边角和末端间的相互吸引易于搭成架子 流动时结构被拆散, 但被拆散质点要靠布朗运动使边角相碰才能重建结构,这个过程需要时间,因此表现出滞后圈3假塑体流变曲线通过原点,无屈服值表观粘度随切力增加而下降K、n为与液体性质有关的经验常数 假塑体形成的原因有二:这类体系倘若有结构也必然很弱,故 t y几乎为零,在流动中结构不易恢复,故表观粘 度随切力增加而减小这类体系也可能无结构, n a的减小是不对称质点在速度梯度场中塑的结果4胀流体流变曲线通过原点,无屈服值表观粘度随切力增加而上升K、n为与液体性质有关的经验常数 门胀流体通常需要满足两个条件:• 二1、分散相浓度需相当大,且应在一窄小的范围内2、颗粒必须分散而不聚集。

下载提示
相似文档
正为您匹配相似的精品文档