文档详情

图形旋转试题附答案

壹****1
实名认证
店铺
DOC
175KB
约10页
文档ID:481461189
图形旋转试题附答案_第1页
1/10

一.教学内容: 图形的旋转(一)课程标准要求 1. 知识与技能:(1)通过具体的实例认识图形的旋转变换,探索它的基本特征,理解“对应点到旋转中心的距离相等”以及“对应线段相等,对应角相等”等基本性质;(2)认识旋转对称图形,并能按要求作出简单的平面图形旋转后的图形 2. 过程与方法 灵活运用轴对称、平移与旋转或它们的组合进行图案设计,认识和欣赏这些图形变换在现实生活中的应用 3. 情感、态度与价值观:在观察、操作、推理、归纳等探索过程中,发展学生的合情推理能力,进一步培养学生的数学说理的习惯与能力二)知识点 1. 图形的旋转(1)定义:在平面内,将一个圆形绕一个定点沿某个方向(顺时针或逆时针)转动一个角度,这样的图形运动叫做旋转,这个定点叫做旋转中心,转动的角称为旋转角2)生活中的旋转现象大致有两大类:一类是物体的旋转运动,如时钟的时针、分针、秒针的转动,风车的转动等;另一类则是由某一基本图形通过旋转而形成的图案,如香港特别行政区区旗上的紫荆花图案3)图形的旋转不改变图形的大小和形状,旋转是由旋转中心和旋转角所决定,旋转中心可以在图形上也可以在图形外4)会找对应点,对应线段和对应角。

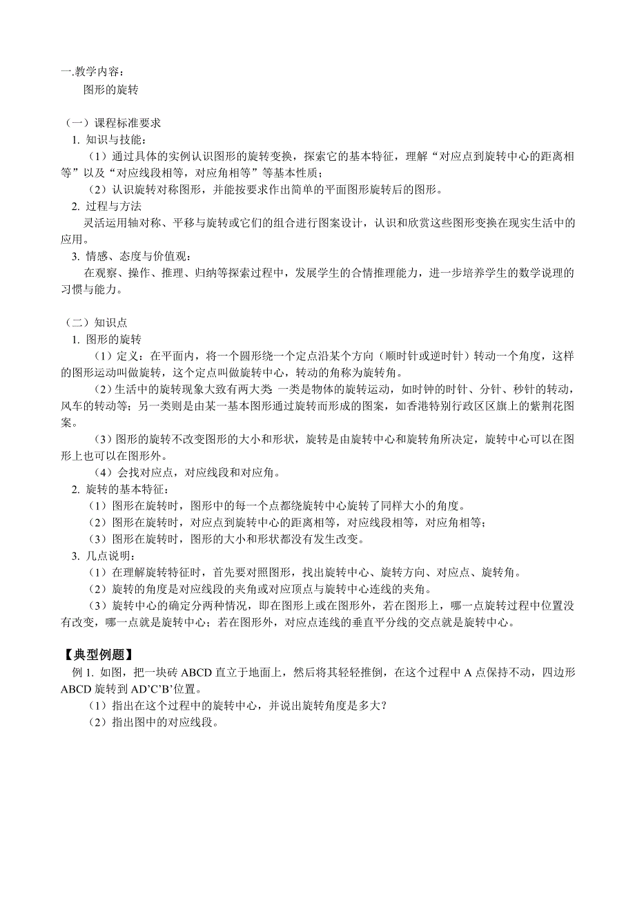
2. 旋转的基本特征:(1)图形在旋转时,图形中的每一个点都绕旋转中心旋转了同样大小的角度2)图形在旋转时,对应点到旋转中心的距离相等,对应线段相等,对应角相等;(3)图形在旋转时,图形的大小和形状都没有发生改变 3. 几点说明:(1)在理解旋转特征时,首先要对照图形,找出旋转中心、旋转方向、对应点、旋转角2)旋转的角度是对应线段的夹角或对应顶点与旋转中心连线的夹角3)旋转中心的确定分两种情况,即在图形上或在图形外,若在图形上,哪一点旋转过程中位置没有改变,哪一点就是旋转中心;若在图形外,对应点连线的垂直平分线的交点就是旋转中心典型例题】 例1. 如图,把一块砖ABCD直立于地面上,然后将其轻轻推倒,在这个过程中A点保持不动,四边形ABCD旋转到AD’C’B’位置1)指出在这个过程中的旋转中心,并说出旋转角度是多大?(2)指出图中的对应线段分析:因为四边形是由四边形ABCD旋转得到的,A保持不动,因此A是旋转中心,又因为AB、在同一平面上,且AD垂直于地面,对应线段AB与成,因此旋转角度是;(2)中由于点A、B、C、D的对应点分别是A、,找出了对应点,对应线段也就不难找了答案:(1)旋转中心是A,旋转角度是(2)对应线段分别是:CD与,AB与,AD与,BC与方法提炼:解答这类题目,应该看哪个点不动,在旋转过程中,图形中的点都动,哪个点不动,哪个点就是旋转中心,只要找出了对应点,对应线段自然可得,抓住“动”与“不动”。

难点:运用旋转的特征解决一些实际问题,培养分析问题和解决问题的能力,突破难点的途径应多动手操作,充分认识“图形在旋转过程中每一点与该对应点到旋转中心的距离都相等”这一性质去理解和运用旋转的其它性质 例2. 如图,正方形ABCD中,E是正方形内一点,把绕点A按逆时针方向旋转,得到旋转后的三角形并回答:(1)图中有哪些相等的线段和相等的角;(2)哪两个三角形的形状、大小都一样分析:将一个图形绕某一点按一定的方向旋转一个角度后,到达另一位置,在这个运动过程中,图形的形状和大小没有改变,只是位置不同,且对应线段相等,对应角相等,本例中,是旋转得到的,与的形状和大小都不变答案:(1)相等的线段有:相等的角有:(除直角外)(2)与的形状和大小都一样方法提炼:解答这类题目,应考虑旋转的特征,是绕什么点旋转的,图形中的每个点都旋转相同的角度,对应线段相等,对应角相等,关键是是否旋转 例3. 如图,小华同学正在黑板上画绕外一点P旋转的旋转图,当他画完A、B两点旋转后的对应点时,不小心将旋转中心P擦掉了,没有旋转中心P,小明不知道如何画下去,你能帮助小明找到旋转中心P,使他继续完成剩下的图形吗?分析:因为旋转中心在对应点连线的垂直平分线上,所以旋转中心是对应点连线垂直平分线的交点。

答案:先连结,然后分别画线段的垂直平分线,则它们的交点就是方法提炼:解这种类型的题,弄清楚它是一种什么样的题,联系所学知识,灵活使用所学的知识来解答问题,这个题目是旋转方面的题,应联系旋转的特征等 例4. 如图,和都是等边三角形,B在AD上,试利用旋转说明BE=CD分析:因为此题是利用旋转说明,所以应考虑应用旋转的一些特征来解题答案:因为和都是等边三角形,所以,AB=AC,AE=AD,所以线段AB绕A点逆时针转后与AC重合,AE绕A点逆时针旋转后与AD重合,即绕A点逆时针旋转后与重合,此时BE与CD重合,所以BE=CD方法提炼:把题目中的结论与条件互换,即已知BE=CD,问哪两个三角形可以通过旋转得到,这样的题目就是抓住旋转的特征去寻找思路 例5. (2001年山东)同学们曾玩过万花筒,它是由三块等长的玻璃片围成,如图所示,是万花筒的一个图案,图中所有的小三角形均是形状、大小相同的等边三角形,其中的菱形AEFG可以看成是菱形ABCD以A为中心( )A. 顺时针旋转得到的B. 顺时针旋转得到的C. 逆时针旋转得到的D. 逆时针旋转得到的解析:的对应边是AG是旋转角 图中所有小三角形均是形状、大小相同的等边三角形选D评注:本题的关键是确定对应边,而对应边的夹角就是旋转角。

例6. 如图,都是等腰直角三角形,,画出以A为旋转中心,顺时针方向旋转后的三角形解答:根据旋转的特征,点D绕点A顺时针旋转到点C,点B绕A顺时针旋转到E点,从而以A为旋转中心,顺时针方向旋转后的三角形是思维方式:找出中顶点旋转后的对应点模拟试题】(答题时间:40分钟)一、选择题 1. (基础题)如图,图中的阴影旋转一个角度后,能互相重合,这个角度可以是( )A. 30° B. 45° C. 120° D. 90° 2. (基础题)国旗上的五角星是旋转对称图形,它需要旋转( )后,才能与自身重合 A. 36° B. 45° C. 60° D. 72° 3. (基础题)如图,把直角三角形ABC绕直角顶点顺时针方向旋转90°后到达,延长AB交于D,则的度数是( ) A. 30° B. 60° C. 75° D. 90° 4. (基础题)下列图形中,既是轴对称图形,又是旋转对称图形的是( )A. 等腰三角形 B. 平行四边形C. 等边三角形 D. 三角形 5. (能力题)如图,O是等边三角形的旋转中心,绕点O进行旋转,在旋转过程中,OE、OF与的边构成的图形面积( ) A. 等于面积的 B. 等于面积的C. 等于面积的 D. 不确定 6. (基础题)如图,等边中,D是BC上一点,经过旋转后至的位置,若,那么旋转角是( )A. 15° B. 45° C. 60° D. 30°二、填空题: 7. (基础题)如图,四边形OACB绕点O旋转到四边形DOEF,在这个旋转过程中,旋转中心是_________,旋转角是_________,AO与DO的关系是_______,与的关系是___________。

8. (基础题)如图,,则可以看作是绕点_________按________方向旋转了__________度而得到的 9. (基础题)如图,绕点C旋转后得到,则的对应角是___________,________,AB=_________,AC=_________三、解答题: 10. (基础题)如图,将四边形ABCD绕点O旋转后,画出旋转图形 11. (基础题)如图,正方形ABCD中,E在BC上,F在AB上,,按顺时针方向旋转一个角度后成1)图中哪一个点是旋转中心,旋转角等于多少?(2)指出图中旋转图形的对应线段和对应角3)求的度数 12. (探究题)如图,画出关于直线OM的轴对称图形;再画出关于ON的轴对称图形,观察与,你能从中发现这两个三角形有什么关系吗? 13. (综合题)如图,点C是线段AB上任意一点,分别以AC、BC为边在同侧作等边和等边,连结BD、AE,试找出图中能够通过旋转完全重合的图形,它是绕哪一点旋转?旋转了多少度? 14. (创新题)如图,是等腰三角形,,延长BC到D,连接AD,作于E,交AC于F,在这个图形中,哪两个三角形可以看成是一个三角形沿某一点旋转而得到的?试说明理由。

15. (开放题)请你用几个基本图形设计一个图案,并用一句话说明你所设计图案的创意(要求至少用一次轴对称,一次平移和一次旋转)试题答案】 1. C 导解:旋转对称图形的概念 2. D 导解:将圆五等分,每一等份的圆心角是 3. D 导解:图形中的每个点都旋转了相同的度数 4. C 导解:等边三角形旋转后与自身重合 5. A导解:因为是旋转,所以旋转的角度一样,对应线段相等 6. C 7. 点O,,相等,相等 导解:旋转角度一样,对应角相等,对应点到旋转中心距离相等 8. 点C,顺时针,90 9. 导解:旋转之后与原来图形大小、形状一样,对应角相等,对应线段相等 10. 如图 导解:根据旋转的特征,对应点到旋转中心的距离相等,连接AO,DO,BO,CO并延长至得到A、B、C、D的对应点,顺次连接即为所求 11. (1)点D是旋转中心 导解:关键是看动与不动2)DC与DA,DE与DG,EC与GA,∠CDE与∠GDA,∠C与∠DAG,∠DEC与∠G3),由于旋转,,又是正方形, 导解:旋转过程对应角相等,应抓住旋转的特征。

12. 图略可以旋转2倍,得到 13. 与,绕C点旋转,旋转了 14. 与,绕点C旋转了 导解:根据旋转的特征:①每一部分旋转的角度一样②对应角相等③对应线段相等由题意知:BC=AC,∠3=∠CAD,∠BCA=∠ACD 15. 答案不唯一,如图所示。

下载提示
相似文档
正为您匹配相似的精品文档
相关文档