文档详情

探究实验一对蜡烛及其燃烧的探究视频、教案、例题、小结、作业、测试资料

w****i
实名认证
店铺
DOC
204.50KB
约9页
文档ID:95166759
探究实验一对蜡烛及其燃烧的探究视频、教案、例题、小结、作业、测试资料_第1页
1/9

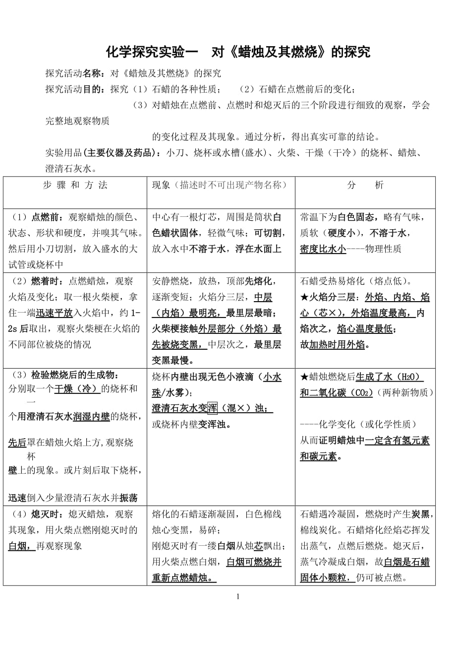
化学探究实验一 对《蜡烛及其燃烧》的探究 探究活动名称:对《蜡烛及其燃烧》的探究 探究活动目的:探究(1)石蜡的各种性质; (2)石蜡在点燃前后的变化;(3)对蜡烛在点燃前、点燃时和熄灭后的三个阶段进行细致的观察,学会完整地观察物质的变化过程及其现象通过分析,得出真实可靠的结论实验用品(主要仪器及药品):小刀、烧杯或水槽(盛水)、火柴、干燥(干冷)的烧杯、蜡烛、澄清石灰水步 骤 和 方 法现象(描述时不可出现产物名称)分 析(1)点燃前:观察蜡烛的颜色、状态、形状和硬度,并嗅其气味然后用小刀切割,放入盛水的大试管或烧杯中中心有一根灯芯,周围是筒状白色蜡状固体,轻微气味;可切割,放入水中不溶于水,浮在水面上常温下为白色固态,略有气味,质软(硬度小),不溶于水,密度比水小----物理性质(2)燃着时:点燃蜡烛,观察火焰及变化;取一根火柴梗,拿住一端迅速平放入火焰中,约1-2s后取出,观察火柴梗在火焰的不同部位被烧的情况安静燃烧,放热,顶部先熔化,逐渐变短;火焰分三层,中层(内焰)最明亮,最里层最暗;火柴梗接触外层部分(外焰)最先被烧变黑,中层次之,最里层变黑最慢石蜡受热易熔化(熔点低)。

★火焰分三层:外焰、内焰、焰心(芯×),外焰温度最高,内焰次之,焰心温度最低;故加热时用外焰3)检验燃烧后的生成物:分别取一个干燥(冷)的烧杯和一个用澄清石灰水润湿内壁的烧杯,先后罩在蜡烛火焰上方,观察烧杯壁上的现象或片刻后取下烧杯,迅速倒入少量澄清石灰水并振荡烧杯内壁出现无色小液滴(小水珠/水雾);澄清石灰水变浑(混×)浊;或烧杯内壁变浑浊★蜡烛燃烧后生成了水(H2O)和二氧化碳(CO2)(两种新物质)----化学变化(或化学性质)从而证明蜡烛中一定含有氢元素和碳元素4)熄灭时:熄灭蜡烛,观察其现象,用火柴点燃刚熄灭时的白烟,再观察现象熔化的石蜡逐渐凝固,白色棉线烛心变黑,易碎;刚熄灭时有一缕白烟从烛芯飘出;用火柴点燃白烟,白烟可燃烧并重新点燃蜡烛石蜡遇冷凝固,燃烧时产生炭黑,棉线炭化石蜡熔化经焰芯挥发出蒸气,点燃后燃烧熄灭后,蒸气冷凝成白烟,故白烟是石蜡固体小颗粒,仍可被点燃实验结论:(1)石蜡具有如下性质:白色蜡状固体,质软(硬度小),不溶于水,密度比水小,熔点低---物理性质; 石蜡燃烧能产生水和能使澄清石灰水变浑浊的二氧化碳 ---- 化学性质2)石蜡受热时发生如下变化:先发生熔化----物理变化;然后发生燃烧,有火焰,发光,放热,有新物质二氧化碳和水蒸气生成 ---- 化学变化。

在化学变化过程中同时发生物理变化3)石蜡与助燃的氧气在点燃的条件下发生燃烧,有火焰和放热现象,最终有水和二氧化碳生成 点燃 石蜡 + 氧气 ----→ 水 + 二氧化碳问题和讨论:(不要记笔记,只要跟着老师一起来思考和讨论) 1.蜡烛为何能燃烧?蜡烛在什么条件下才能燃烧?像该物质燃烧后产生新物质的变化是化学变化还是物理变化?2.石蜡具有哪些物理性质?哪些化学性质?★用什么方法证明石蜡比木材软?★ 3.点燃蜡烛,观察其火焰可分为哪几层?其中哪层最明亮?哪层最暗?哪层温度最高?哪层温度最低?★ 4.如何用实验探究蜡烛燃烧的产物?进一步说明石蜡中一定含有哪些元素?可能含有哪些元素?★ 5.仔细观察,可看到烧杯底或白瓷板上有一层黑色的物质(炭黑C)这是石蜡不完全燃烧(有机物在不充足 的氧气或空气中燃烧)的结果,进一步说明石蜡中一定含有什么元素?▲ 6.熄灭蜡烛,有何现象?再用火柴点燃刚熄灭时的白烟,又有何现象?▲ 7. 如何设计实验证明蜡烛受热后产生的是石蜡蒸气或白烟是石蜡蒸汽冷凝形成的石蜡固体小颗粒?▲ 8. 如何设计实验证明焰心物质是可燃性气体(CO)?▲ 9. 蜡烛在充足的空气或氧气中发生的是完全燃烧,会生成什么气体?如何证明? 若发生不完全燃烧,还可能会生成什么气体?如何证明?★10. 若实验中没有水珠出现,分析可能的原因是什么? 若实验中没有变浑浊出现,分析可能的原因又是什么?拓展:对木条(木片、纸张、酒精、沼气、天然气、液化石油气、秸秆、塑料等有机物)及其燃烧进行探究实验的设计。

基本题: 1. 某同学对蜡烛(主要成分是石蜡)及其燃烧进行了如下探究请填写下列空格:★(1)取一支蜡烛,用小刀切下一小块,把它放入水中,蜡烛浮在水面上 结论: ★(2)点燃蜡烛,观察到蜡烛火焰分为外焰、内焰、焰心三层把一根火柴梗放在蜡 烛的火焰中(如图所示)约ls后取出,可以看到火柴梗 处最先碳化结论:蜡烛火焰的 温度最高, 温度最低★(3)再将一只干燥(冷)的烧杯罩在蜡烛火焰上方,烧杯内壁出现水雾片刻后取出烧杯,迅速向烧杯内倒入少量澄清的石灰水,振荡,澄清石灰水变浑浊结论:蜡烛燃烧后可生成 和 ;从而证明石蜡中一定含有 和 元素4)图中烛芯中凹下的部分是固态、液态还是气态?★(6)用坩埚钳夹一根短导管斜插入焰心,在导管口处有 冒出,在导管口放一燃着的火柴,可观察到的现象是 。

★(7)用一块白瓷板放在蜡烛火焰的内焰中,有 色的物质生成,进一步证明石蜡中一定含有 元素8)写出该反应的文字表达式为 提高题: 2.设计实验探究“蜡烛刚熄灭时产生的白烟是什么?”问题:蜡烛刚熄灭时,总会有一缕白烟冒出,它的成分是什么呢?有人提出了如下假设:(A)白烟是燃烧生成的二氧化碳;(B)白烟是燃烧生成的水蒸气;(C)白烟是石蜡蒸气凝成的石蜡固体小颗粒实验:(1)吹灭蜡烛,立即用一个涂有澄清石灰水的烧杯罩住白烟,其目的是为了验证假设 (填序号),但这样做并不能得出正确的结论原因是 2)吹灭蜡烛,立即用干而冷的玻璃片放在白烟上,玻璃片上没有出现水雾,说明白烟不是 (填序号)3)吹灭蜡烛,立即用燃着的木条点白烟(注意不要接触烛芯?),发现蜡烛重新被点燃,说明白烟具有可燃性,这为假设 (填序号)提供了证据同时可排除假设 (填序号),因为 。

中考题:4.化学兴趣小组的三位同学对蜡烛(主要成分是石蜡)及其燃烧进行了如下探究外焰内焰焰心abc(1)贝贝取一支蜡烛,用小刀切下一小块,把它放入水中,蜡烛浮在水面上结论:石蜡的密度比水 ;(2)芳芳点燃蜡烛,观察到火焰分为外焰、内焰、焰心三层把一根火柴梗放在火焰中(如图)约1s后取出可以看到火柴梗的 (填“a”、“b”或“c”)处最先碳 化结论:蜡烛火焰的 温度最高;(3) 婷婷在探究蜡烛燃烧过程中,发现罩在火焰上方的烧杯内壁被熏黑,你认为以下 做法中不合适的是(   )A.反复实验,并观察是否有相同现象 B.查找资料,了解石蜡的主要成分,探究生成的黑色固体是什么C.认为与本次实验目的无关,不予理睬 D.询问老师或同学,讨论生成黑色物质的原因(4)三位同学在探究的过程中,将短玻璃导管插入焰心,发现另一端也可以点燃提出问题】导管里一定有可燃性气体,气体成分可能会是什么呢?【猜 想】贝贝认为:可能是蜡烛不完全燃烧时产生的CO芳芳认为:可能是蜡烛受热后产生的石蜡蒸气 婷婷认为:可能以上两种情况都有【实验方案】换一根较长的导管,并用冷的湿毛巾包住导管,然后在导管另一端做点火实验。

现象与结论】如果观察到 现象,则贝贝的猜想正确;如果观察到 现象,则芳芳的猜想正确;如果观察到 现象,则婷婷的猜想正确创新题:5. 在点燃蜡烛时,小红发现有一根烛芯沾有食盐的蜡烛比普通蜡烛燃烧时间长一些请你跟小红一起进行如下探究,并回答相关问题:[提出问题] 盐是否能延长蜡烛的燃烧时间?[猜想] ① 一定量的食盐可延长蜡烛的燃烧时间; ② 其他盐也可以延长蜡烛燃烧时间[实验探究] 实验一:探究不同量的食盐对蜡烛燃烧时间的影响 实验方案:取6支相同的蜡烛,在其中5支的烛芯周围分别放入不同量的食盐,另一支作对照实验,分别测定它们的燃烧时间 实验结果:食盐质量∕g00.10.50.70.91.0燃烧时间∕分钟101518232527燃烧稳定性正常正常正常正常易灭极易灭实验结论:从所得实验结果可初步分析出两点结论(1) ;(2) 。

实验反思:(1)此实验方案还存在一些问题,值得进一步研究,如(至少写出一点): ; (2)你认为此实验结果有什么实际应用价值: 实验二:探究不同类型的盐对蜡烛燃烧时间的影响,请参照实验一设计实验方案和实验记录表格 (提示:氯化钾、氯化镁、碳酸钠、碳酸钡、硫酸钠均属于不同类型的盐)新题型-信息给予题:6. 几位同学对蜡烛燃烧火焰的焰心进行了以下探究,请你完成其中的步骤:(知识准备:一氧化碳能与表面烧黑的热铜丝反应,生成红色的铜)⑴ 点燃蜡烛,将一根小木条迅速平放入火焰中,约1s后取出,现象如右 图A,这证明焰心 ⑵ 向焰心斜向插入一支细短玻璃管,发现玻璃管中无明显现象(如右图B),在 玻璃管的上口点燃,上口产生火焰,这说明焰心物质的性质是 、 。

⑶ 猜想和验证猜想操作现象结论假设①:焰心气体含CO2在未点燃的短玻管上口 。

下载提示
相似文档
正为您匹配相似的精品文档