文档详情

常用不锈钢牌号及性能.doc

cl****1
实名认证
店铺
DOC
35.51KB
约5页
文档ID:559887005
常用不锈钢牌号及性能.doc_第1页
1/5

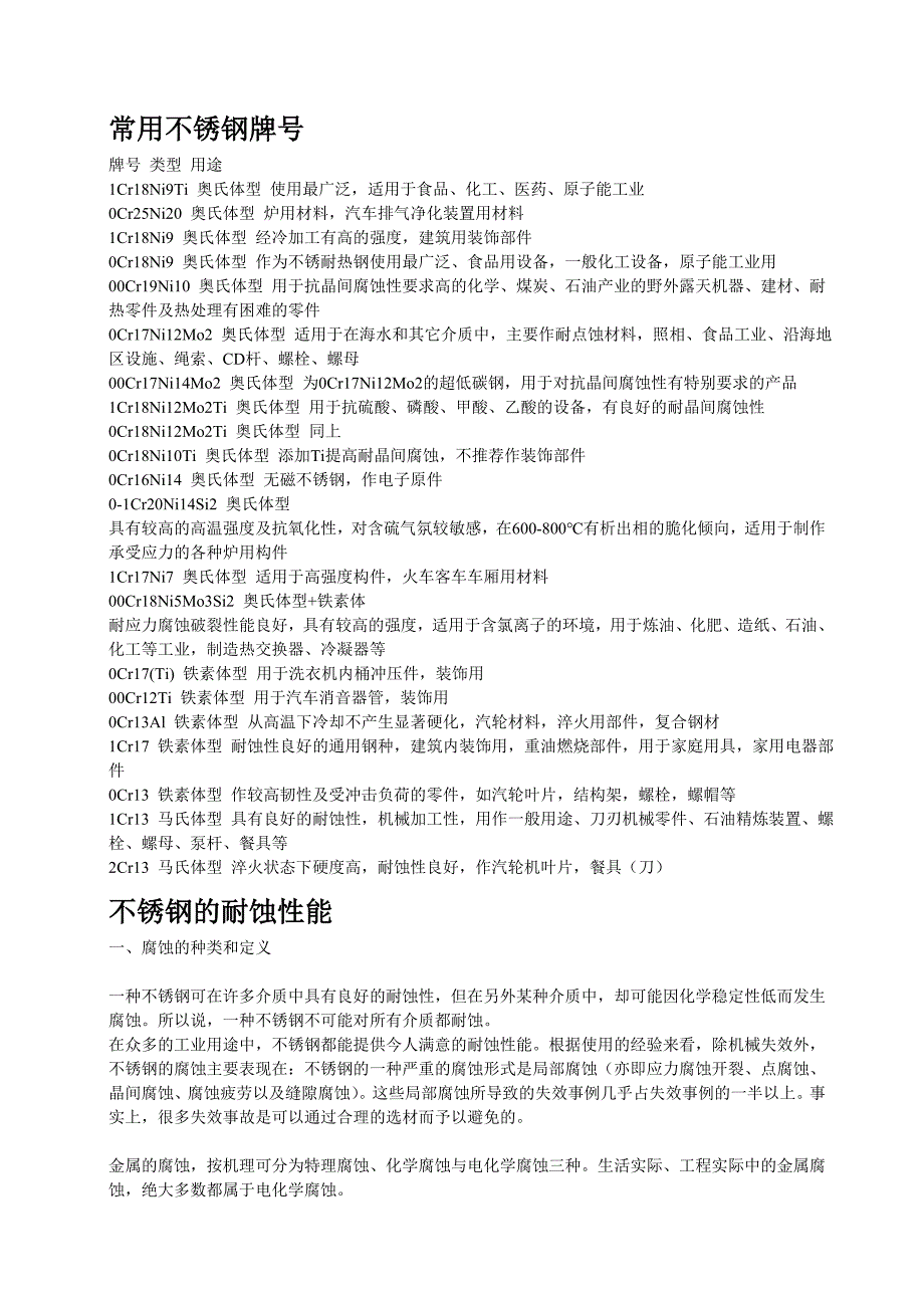
常用不锈钢牌号牌号 类型 用途 1Cr18Ni9Ti 奥氏体型 使用最广泛,适用于食品、化工、医药、原子能工业 0Cr25Ni20 奥氏体型 炉用材料,汽车排气净化装置用材料 1Cr18Ni9 奥氏体型 经冷加工有高的强度,建筑用装饰部件 0Cr18Ni9 奥氏体型 作为不锈耐热钢使用最广泛、食品用设备,一般化工设备,原子能工业用 00Cr19Ni10 奥氏体型 用于抗晶间腐蚀性要求高的化学、煤炭、石油产业的野外露天机器、建材、耐热零件及热处理有困难的零件 0Cr17Ni12Mo2 奥氏体型 适用于在海水和其它介质中,主要作耐点蚀材料,照相、食品工业、沿海地区设施、绳索、CD杆、螺栓、螺母 00Cr17Ni14Mo2 奥氏体型 为0Cr17Ni12Mo2的超低碳钢,用于对抗晶间腐蚀性有特别要求的产品 1Cr18Ni12Mo2Ti 奥氏体型 用于抗硫酸、磷酸、甲酸、乙酸的设备,有良好的耐晶间腐蚀性 0Cr18Ni12Mo2Ti 奥氏体型 同上 0Cr18Ni10Ti 奥氏体型 添加Ti提高耐晶间腐蚀,不推荐作装饰部件 0Cr16Ni14 奥氏体型 无磁不锈钢,作电子原件 0-1Cr20Ni14Si2 奥氏体型 具有较高的高温强度及抗氧化性,对含硫气氛较敏感,在600-800℃有析出相的脆化倾向,适用于制作承受应力的各种炉用构件 1Cr17Ni7 奥氏体型 适用于高强度构件,火车客车车厢用材料 00Cr18Ni5Mo3Si2 奥氏体型+铁素体 耐应力腐蚀破裂性能良好,具有较高的强度,适用于含氯离子的环境,用于炼油、化肥、造纸、石油、化工等工业,制造热交换器、冷凝器等 0Cr17(Ti) 铁素体型 用于洗衣机内桶冲压件,装饰用 00Cr12Ti 铁素体型 用于汽车消音器管,装饰用 0Cr13Al 铁素体型 从高温下冷却不产生显著硬化,汽轮材料,淬火用部件,复合钢材 1Cr17 铁素体型 耐蚀性良好的通用钢种,建筑内装饰用,重油燃烧部件,用于家庭用具,家用电器部件0Cr13 铁素体型 作较高韧性及受冲击负荷的零件,如汽轮叶片,结构架,螺栓,螺帽等 1Cr13 马氏体型 具有良好的耐蚀性,机械加工性,用作一般用途、刀刃机械零件、石油精炼装置、螺栓、螺母、泵杆、餐具等 2Cr13 马氏体型 淬火状态下硬度高,耐蚀性良好,作汽轮机叶片,餐具(刀)不锈钢的耐蚀性能一、腐蚀的种类和定义一种不锈钢可在许多介质中具有良好的耐蚀性,但在另外某种介质中,却可能因化学稳定性低而发生腐蚀。

所以说,一种不锈钢不可能对所有介质都耐蚀 在众多的工业用途中,不锈钢都能提供今人满意的耐蚀性能根据使用的经验来看,除机械失效外,不锈钢的腐蚀主要表现在:不锈钢的一种严重的腐蚀形式是局部腐蚀(亦即应力腐蚀开裂、点腐蚀、晶间腐蚀、腐蚀疲劳以及缝隙腐蚀)这些局部腐蚀所导致的失效事例几乎占失效事例的一半以上事实上,很多失效事故是可以通过合理的选材而予以避免的金属的腐蚀,按机理可分为特理腐蚀、化学腐蚀与电化学腐蚀三种生活实际、工程实际中的金属腐蚀,绝大多数都属于电化学腐蚀应力腐蚀开裂(SCC):是指承受应力的合金在腐蚀性环境中由于烈纹的扩展而互生失效的一种通用术语应力腐蚀开裂具有脆性断口形貌,但它也可能发生于韧性高的材料中发生应力腐蚀开裂的必要条件是要有拉应力(不论是残余应力还是外加应力,或者两者兼而有之)和特定的腐蚀介质存在型纹的形成和扩展大致与拉应力方向垂直这个导致应力腐蚀开裂的应力值,要比没有腐蚀介质存在时材料断裂所需要的应力值小得多在微观上,穿过晶粒的裂纹称为穿晶裂纹,而沿晶界扩图的裂纹称为沿晶裂纹,当应力腐蚀开裂扩展至其一深度时(此处,承受载荷的材料断面上的应力达到它在空气中的断裂应力),则材料就按正常的裂纹(在韧性材料中,通常是通过显微缺陷的聚合)而断开。

因此,由于应力腐蚀开裂而失效的零件的断面,将包含有应力腐蚀开裂的特征区域以及与已微缺陷的聚合相联系的“韧窝”区域点腐蚀:点腐蚀是指在金属材料表面大部分不腐蚀或腐蚀轻微而分散发生高度的局部腐蚀,常见蚀点的尺寸小于1.00mm,深度往往大于表面孔径,轻者有较浅的蚀坑,严重的甚至形成穿孔晶间腐蚀:晶粒间界是结晶学取向不同的晶粒间紊乱错合的界城,因而,它们是钢中各种溶质元素偏析或金属化合物(如碳化物和δ相)沉淀析出的有利区城因此,在某些腐蚀介质中,晶粒间界可能先行被腐蚀乃是不足为奇的这种类型的腐蚀被称为晶间腐蚀,大多数的金属和合金在特定的腐蚀介质中都可能呈现晶间腐蚀晶间腐蚀是一种有选择性的腐蚀破坏,它与一般选择性腐蚀不同之处在于,腐蚀的局部性是显微尺度的,而宏观上不一定是局部的缝隙腐蚀:是指在金属构件缝隙处发生斑点状或溃疡形的宏观蚀坑,是局部腐蚀的一种形式,它可能发全于溶液停滞的缝隙之中或屏蔽的表面内这样的缝隙可以在金属与金属或金属与非金属的接合处形成,例如,在与铆钉、螺栓、垫片、阀座、松动的表面沉积物以及海生物相接烛之处形成全面腐蚀:是用来描述在整个合金表面上以比较均勺的方式所发生的腐蚀现象的术语。

当发生全面腐蚀时,村料由于腐蚀而逐渐变薄,甚至材料腐蚀失效不锈钢在强酸和强碱中可能呈现全面腐蚀全面腐蚀所引起的失效问题并不怎么令人担心,因为,这种腐蚀通常可以通过简单的浸泡试验或查阅腐蚀方面的文献资料而预测它均匀腐蚀:是指接触腐蚀介质的金属表面全部产生腐蚀的现象根据不同的使用情况对耐蚀提出不同的指标要求,一般可分为两大类:1. 不锈钢 指在大气及弱腐蚀介质中耐蚀的钢腐蚀速率小于0.01mm/年的,认为是"完全耐蚀";腐蚀速率小于0.1mm/年的,认为是"耐蚀"的2. 耐蚀钢 指在各种强烈腐蚀介质中能耐蚀的钢 二、各种不锈钢的耐腐蚀性能304 是一种通用性的不锈钢,它广泛地用于制作要求良好综合性能(耐腐蚀和成型性)的设备和机件301 不锈钢在形变时呈现出明显的加工硬化现象,被用于要求较高强度的各种场合302 不锈钢实质上就是含碳量更高的304不锈钢的变种,通过冷轧可使其获得较高的强度302B 是一种含硅量较高的不锈钢,它具有较高的抗高温氧化性能303和303Se 是分别含有硫和硒的易切削不锈钢,用于主要要求易切削和表而光浩度高的场合303Se不锈钢也用于制作需要热镦的机件,因为在这类条件下,这种不锈钢具有良好的可热加工性。

304L 是碳含量较低的304不锈钢的变种,用于需要焊接的场合较低的碳含量使得在靠近焊缝的热影响区中所析出的碳化物减至最少,而碳化物的析出可能导致不锈钢在某些环境中产生晶间腐蚀(焊接侵蚀)304N 是一种含氮的不锈钢,加氮是为了提高钢的强度305和384 不锈钢含有较高的镍,其加工硬化率低,适用于对冷成型性要求高的各种场合308 不锈钢用于制作焊条309、310、314及330 不锈钢的镍、铬含量都比较高,为的是提高钢在高温下的抗氧化性能和蠕变强度而30S5和310S乃是309和310不锈钢的变种,所不同者只是碳含量较低,为的是使焊缝附近所析出的碳化物减至最少330不锈钢有着特别高的抗渗碳能力和抗热震性316和317 型不锈钢含有铝,因而在海洋和化学工业环境中的抗点腐蚀能力大大地优于304不锈钢其中,316型不锈钢由变种包括低碳不锈钢316L、含氮的高强度不锈钢316N以及合硫量较高的易切削不锈钢316F321、347及348 是分别以钛,铌加钽、铌稳定化的不锈钢,适宜作高温下使用的焊接构件348是一种适用于核动力工业的不锈钢,对钽和钻的合量有着一定的限制三、不锈钢遭腐蚀的原因最近英国科学家的一项研究表明,不锈钢里微小的硫化锰高浓度区域能导致不锈钢锈蚀。

不锈钢是铁、铬和镍的合金,最早出现在20世纪初由于不锈钢具有优异的抗腐蚀特性,因而它常常被用在恶劣的工作环境下,或者用来制造餐具和医疗用具 不锈钢的腐蚀速率非常之慢,在理想情况下每100万年才能腐蚀1厘米但是在实际应用中,腐蚀往往在某处产生和扩大,最终导致整块不锈钢的腐蚀 此前有很多理论认为不锈钢中的杂质导致了腐蚀,但是对于腐蚀发生的具体机制还不很清楚在最新一期的英国《自然》杂志上,一个英国研究小组报告了他们对于不锈钢腐蚀过程的研究成果他们发现不锈钢中微小的硫化锰高浓度区域是导致不锈钢腐蚀的元凶 腐蚀发生处并不是随机的,它们总是产生在小块硫化锰周围几百纳米的区域科学家的研究表明,在不锈钢制造过程中,硫化锰在局部产生高浓度的聚集,导致在其周围区域中铬元素浓度的降低铬元素和氧气反应产生铬的氧化物能够起到防止腐蚀的作用低浓度的铬区域最先产生腐蚀,然后腐蚀会逐步扩大到整块不锈钢在含有盐的水中,这个过程会变得更加迅速不锈钢的特性1.一般特性 ◆ 表面美观以及使用可能性多样化  ◆ 耐腐蚀性能好,比普通钢长久耐用 ◆ 强度高,因而薄板使用的可能性大 ◆ 耐高温氧化及强度高,因此能够抗火灾 ◆ 常温加工,即容易塑性加工 ◆ 因为不必表面处理,所以简便、维护简单 ◆ 清洁,光洁度高 ◆ 焊接性能好 2、品质特性   2-1不锈钢的品质特性 项目基本组织代表钢种STS304 STS430 STS410热处理 固融化热处理退火 退火后急冷硬度性 加工硬化性微量硬化性小量硬化性主要用途建筑物内外装饰,厨房用具,化学刻度,航空机器建筑材料,汽车零件,加用电器,厨房器具,饭盒等钎、刀机器零部件,医院用具,手术用具耐腐蚀性高高中强度高中高加工性高中高磁性非磁上磁性上磁性焊接性高中低2-2不锈钢的品质特性要求 用途对象产品加工工艺要求品质特性表面质量BQ性材质形状厚度公差焊接性耐腐蚀性浅加工类刀、叉等落料→横延→切头→成型→抛光→清洗→包装要求高不得有麻点等缺陷好一般材一般-5%不要求好深加工类二类餐具、保温杯等落料→涂油→成型→(有时几次)切边→卷边→清洗→复底→抛光→焊手柄→包装要求高不得有划伤折痕等缺陷好DDQ要求高-3~-5%好好PIPE装饰管等窄带→挤成压成型→对焊→打磨焊缝→切管→磨口→抛光→包装要求高不得有折痕等缺陷一般一般材好-8%好一般厨具冷柜等的外壁落料→折边→电焊→打磨要求高不得有折痕等缺陷一般一般材一般-8%好一般容器热水器饮水机内胆窄带→卷筒→焊接→切管→焊底→打磨焊缝→包装一般一般一般材一般-10%好一般※各产品由于用途的不同,其加工工艺和原料的品质要求也不同。

  2-3品质要求特性微细项目 (1)材质: ①DDQ(deep drawing quality)材:是指用于深拉(冲)用途的材料,也就是大家所说的的软料,这种材料的主要特点是延伸率较高(≧53%),硬度较低(≦170%),内部晶粒等级在7.0~8.0之间,深冲性能极佳目前许多生产保温瓶、锅类的企业,其产品的加工比(BLANKING SIZE/制品直径)一般都比较高,它们的加工比分别达3.0、1.96、2.13、1.98SUS304 DDQ用材主要就是用于这些要求较高加工比的产品,当然加工比超过2.0的产品一般都需经过几道次的拉伸才能完成如果原料延伸方面达不到的话,在加工深拉制品时产品极易产生裂纹、拉穿的现象,影响成品合格率,当然也就加大了厂家的成本; ②一般材主要用于除了DDQ用途外的材料,这种材料的特点是延伸率相对较低(≧45%),而硬度相对较高(≦180),内部晶粒度等级在8.0~9.0间,与DDQ用材比较,它的深冲性能相对稍差,它主要用于不需伸拉就能得到的制品,象一类餐具的勺、匙、叉、。

下载提示
相似文档
正为您匹配相似的精品文档