文档详情

遥感地学分析实验报

鲁**
实名认证
店铺
DOC
66.50KB
约7页
文档ID:487704532
遥感地学分析实验报_第1页
1/7

实验一植被覆盖度反演一、实验目的植被覆盖度是指植被〔包括叶、茎、枝〕在地面的垂直投影面积占统计区总面积的百分比通常林冠称郁闭度,灌草等植被称覆盖度它是衡量地表植被覆盖的一个最重要的指标,被覆盖度及其变化是区域生态系统环境变化的重要指示,对水文、生态、全球变化等都具有重要意义目前已有许多利用遥感技术测量植被覆盖度的方法,其中应用最广泛的方法是利用植被指数近似估算植被覆盖度,常用的植被指数为NDVI,本次实验完成植被覆盖度反演二、实验数据实验选取两景覆盖市的Landsat8 OLI影像、土地覆盖类型图以及行政边界矢量数据为数据源其中,土地覆盖类型图是作为掩膜文件使用,其目的是为了便于植被覆盖度的估算;行政边界矢量数据是裁剪出市行政区的围Landsat8 OLI影像是从地理空间数据云上下载得到的,其成像时间为2013年10月份与Landsat7的ETM+成像仪相比,OLI成像仪获取的遥感图像辐射分辨率到达12比特,图像的几何精度和数据的信噪比也更高OLI成像仪包括9个短波谱段〔波段1~波段9〕,幅宽185km,其中全色波段地面分辨率为15m,其他谱段地面分辨率为30m三、实验方法本文反演植被覆盖度所采用的是像元二分模型方法,像元二分模型是一种简单实用的遥感估算模型,它假设一个像元的地表由有植被覆盖局部与无植被覆盖局部组成,而遥感传感器观测到的光谱信息(S)也由这2个组分因子线性加权合成,各因子的权重是各自的面积在像元中所占的比率,如其中植被覆盖度可以看作是植被的权重。

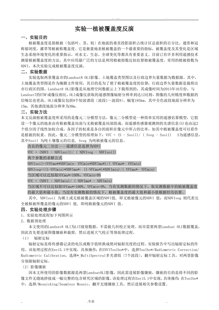
因此,像元二分模型的原理如下:VFC = (S - Ssoil)/ ( Sveg - Ssoil) S为遥感信息,其中Ssoil 为纯土壤像元的信息, Sveg 为纯植被像元的信息改良的像元二分法——遥感信息选择为NDVIVFC = (NDVI - NDVIsoil)/ ( NDVIveg - NDVIsoil)两个参数的求解公式NDVIsoil=(VFCma**NDVImin- VFCmin*NDVIma*)/( VFCma*- VFCmin)NDVIveg=((1-VFCmin)*NDVIma*- (1-VFCma*)*NDVImin)/( VFCma*- VFCmin) 当区域可以近似取VFCma*=100%,VFCmin=0%VFC = (NDVI - NDVImin)/ ( NDVIma* - NDVImin)当区域不可以近似取VFCma*=100%,VFCmin=0%,当有实测数据的情况下,取实测数据中的植被覆盖度的最大值和最小值;当没有实测数据的情况下,植被覆盖度的最大值和最小值根据经历估算其中, NDVIsoil 为裸土或无植被覆盖区域的NDVI值, 即无植被像元的NDVI 值;而NDVIveg 则代表完全被植被所覆盖的像元的NDVI 值, 即纯植被像元的NDVI 值。

四、实验处理步骤1、实验处理流程如下列图所示2、数据预处理本文使用的Landsat8 OLI为L1T级别数据,不需做几何校正处理而市需要两景Landsat OLI数据覆盖,因此首先要进展图像镶嵌和裁剪,然后进展大气校正等预处理过程1) 辐射定标辐射定标是将传感器记录的电压或数字值转换成绝对辐射亮度的过程实验报告中写出辐射定标的作用该处理过程在Envi5.1中实现,具体操作:在ENVIToolbo*中,选择Toolbo*/Radiometric Correction/ Radiometric Calibration,选择*_MultiSpectral多光谱组〔7个波段〕,翻开辐射定标工具,对两景影像分别做辐射定标〔2〕影像镶嵌因本文所使用的影像数据源是两景Landsat OLI影像,因此需进展影像镶嵌,镶嵌的目的是将不同的影像文件无缝地拼接成一幅完整的包含研究区域的影像该处理过程在Envi5.1中实现,具体操作:在Toolbo*中,选择/Mosaicking/Seamless Mosaic,翻开无缝镶嵌工具,然后进展相关参数设置〔3〕影像裁剪因本文所使用的影像数据包含了市行政区划以外的局部地区,因此需进展影像裁剪,以将研究区裁剪出来,并且减小了数据量,加快了数据处理速度,本文使用行政边界矢量裁剪图像。

过程在Envi5.1中的具体操作如下:在Toolbo*中,选择/Regions of Interest/Subset Data from ROIs,翻开裁剪工具:〔4〕Flaash大气校正ENVI中的FLAASH模型是基于MODTRAN4+辐射传输模型,通过参数查找表来进展大气校正的商业化软件实验报告中需写出为什么用进展大气校正在 Toolbo* 中翻开 FLAASH 工具/Radiometric Correction/Atmospheric Correction Module/FLAASH Atmospheric Correction报告中需要对大气校正前后同一地物的光谱曲线进展比照3、植被覆盖度估算〔1〕计算NDVI 本文选取NDVI值为参数,采用像元二分模型对植被覆盖度进展反演,根据植被覆盖度的计算公式可知,要求取植被覆盖度,首先需要计算NDVI在Envi5.1中的具体操作如下:在Toolbo*中,选择Spectral/Vegetation/NDVI,NDVI Calculation Input File面板中,选择大气校正后的图像,求算NDVI,如下:由于大气校正后的结果有局部像元为负值,主要集中在阴影地区,这局部区域计算得到的NDVI在[-1,1]之外,为了便于后面的分析,这里统一将这局部像元进展处理,即NDVI值大于1的变为1,小于-1的变成-1。

使用Bandmath工具,〔写出运算公式〕,得到去除异常值文件b1 lt (-1))*(-1) + (b1 gt (1))*1 + (b1 le(1) and b1 ge(-1))*b1(2) 生成掩膜文件该过程主要是为了计算NDVI的最大值、最小值,根据土地利用分类图〔共5类,林地、农业用地、城市用地、水体与其他〕制作各种土地利用类型的掩膜文件,在Envi5.1中的具体操作如下:在Toolbo*中选择/Raster Management/Masking/Apply Mask,翻开制作掩膜工具:得到林地、农业用地、城市用地、水体与其他的掩膜文件应用掩膜文件〔3〕获取阈值计算NDVIma*和NDVImin值,使用获取的掩膜文件分别对NDVI图像文件进展统计,在一定置信度围获取每个掩膜文件〔也就是土地覆盖类型〕对应的最大和最小NDVI值在Toolbo*中,选择/Statistics/pute Statistics,进展统计,然后在统计结果中,取一定的置信度获取最大和最小的NDVI值林地覆盖区域的统计结果〔如下列图〕,选择NDVImin=0.3804,NDVIma*=0.8667同样的方法得到其他地物覆盖类型的NDVI阈值,其中,水体没有植被〔水藻不属于植被〕,认为这局部区域的植被覆盖度为0,如下表:土地覆盖类型NDVImin〔NDVIsoil〕NDVIma*〔NDVIveg〕林地-0.0039220.937255农业用地-0.0039220.701961城市用地-0.0039220.301961水体00其他-0.0039220.3490204〕生成参数文件植被覆盖度的计算公式:VFC =(NDVI - NDVIsoil ) (NDVIveg -NDVIsoil),该过程是根据上面得到的NDVI阈值分别生成NDVIsoil和NDVIveg参数文件,也即NDVImin与NDVIma*。

该过程主要使用Envi5.1的bandmath工具,并且:NDVIsoil:b1*0.128627+b2*0.090196+b3*0.011765+b4*0+b5*0.003922其中,b1:林地掩膜文件,b2:农业用地掩膜文件,b3:城市用地掩膜文件,b4:水体掩膜文件,b5:其他用地掩膜文件NDVIveg:b1*0.992157+b2*0.992157+b3*0.568627+b4*0+b5*0.639216其中,b1:林地掩膜文件,b2:农业用地掩膜文件,b3:城市用地掩膜文件,b4:水体掩膜文件,b5:其他用地掩膜文件最终,生成的参数文件〔4〕植被覆盖度估算利用上一步得到的NDVIsoil和NDVIveg参数文件带入公式:VFC =(NDVI - NDVIsoil ) (NDVIveg -NDVIsoil),该过程也是利用Envi5.1中的Bandmath工具来实现〔写出运算公式〕分析下结果,会发现有一些异常值,即值在[0,1]之外,这些异常值是在NDVI置信度之外的那局部像元产生的〔也包括NDVI异常像元〕这些像元数量不多,大约占3.7%左右还有背景和水体区域的植被覆盖度的值为-NaN,即无效值,因为分母为0造成的。

第一种异常值可以将小于 0的值变成0,大于1的值变成1,用 bandmath工具即可, Bandmath 表达式为: 0.0>b1<1.0,其中b1为植被覆盖度 ;-NaN 可以用掩膜进展处理,即在Build Mask中用 -NaN生成掩膜去掉异常值之后,并对其进展分类显示,最终得到的植被覆盖度图五、实验结论 本文通过归一化植被指数〔NDVI〕像元二分模型来估算市的植被覆盖度,从估算结果来看,该指数空间呈现不均匀分布,人类活动区域植被较少,非人类活动区域植被较多,符合实际情况,故说明该模型是有效进展植被分析六、实验存在问题使用ENVI软件对影像NDVI处理以后,使用像元二分模型对图像进展植被覆盖分析,最后比拟得出植被覆盖状况实验二 土地利用分类与变化检测一、实验目的实验以*地区的两期的Landsat TM数据为数据源,采用监视分类完成两个时期土地利用分类,及其土地利用变化分析,综合验证土地利用分类流程与土地利用变化监测方法二、实验容实验容包括两期Landsat TM土地利用监视分类,及其分类结果分析与评价和土地利用信息变化提取分析等容,其中变化检测采用分类后比拟方法要求掌握监视分类方法和变化检测流程。

实验数据ag_08_quac和ag_09_quac分别是08和09年的TM数据,掩膜数据在“掩膜文件〞中三、实验步骤1、分类体系的选择——监视分类〔1〕类别定义/特征判别参考分类标准如下表所示居民用地 居民用地 留茬耕地 水体 绿植耕地 裸地〔2〕样本选择为了建立分类函数,需要对每一类别选取一定数目的样本,在ENVI中是通过感兴趣区〔ROIs〕来确定,也可以将矢量文件转化为ROIs文件来获得l 翻开分类图像,点击图层文件的右键,选择New Region of Interest菜单,默认ROIs为多边形,定义样本先以08年为例选区:最终样本分类如图:以同样的步骤完成09年的l 计算样本的可别离性在ROIs面板中,选择Option->pute ROI Separability,计算样本的可别离性其中Jeffries-Matusita, Transformed Divergence参数表示,这两个参数的值在0~2.0 之间,大于1.9 说明样本之间可别离性好,属于合格样本;小于1.8,需要重新选择样本;小于1,考虑将两类样本合成一类样本。

08年的09年的2、土地利用分类有以下两个分类流程方法,选择其中一种方法即可1) 采用监视分类方法包括平行。

下载提示
相似文档
正为您匹配相似的精品文档