文档详情

O0010,向量共线定理的几个推论及其应用.doc

s9****2
实名认证
店铺
DOC
481KB
约5页
文档ID:544143509
O0010,向量共线定理的几个推论及其应用.doc_第1页
1/5

向量共线定理的几个推论及其应用人教版《数学》(必修)第一册(下)P115面介绍了一个定理:向量与非零向量共线有且仅有一个实数,使=谓之“向量共线定理”以它为基础,可以衍生出一系列的推论,而这些推论在解决一些几何问题(诸如“三点共线”“三线共点”等)时有着广泛的应用以下通过例题来加以说明一、定理的推论推论一:向量与向量共线存在不全为0的实数,使,这实质是定理的另外一种表述形式推论二:三个不同点A、B、C共线存在一组全不为0的实数,使注意推论(二)与推论(一)的区别:推论(二)中均不为零向量,而推论(一)中,向量可能含推论三: 设O、A、B三点不共线,且,(x,y∈R),则P、A、B三点共线x+y=1这实质是直线方程的向量形式推论四: 设O为平面内任意一点,则三个不同点A、B、C共线存在一组全不为0的实数使且=0证:① 当O点与A、B、C三点中任一点重合,则推论(四)即为推论(二);② 当O点与A、B、C三点均不重合,则三点A、B、C共线存在s,t∈R,且s·t≠0,使得,此时,s≠-t,否则,从而B点与C点重合,这与已知条件矛盾,故有:,即:显然s+t+[-(s+t)]=0令,故得证推论五: 设O为平面内任意一点,则三个不同点A、B、C不共线若存在实数,使且则=0。

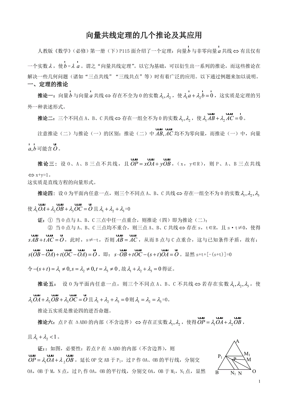
推论五实质是推论四的逆否命题推论六:点P在ΔABO的内部(不含边界)存在正实数,使得,BN1NP1AM1MOP且证::如图,必要性:若点P在ΔABO的内部(不含边界),则,延长OP交AB于P1,过P作OA、OB的平行线,分别交OA,OB于M,N点,过P1作OA,OB的平行线,分别交OA,OB于M1,N1点,显然,,其中显然由于.而充分性由上述各步的可逆性易知事实上,我们可以将推论三与推论六整合在一起,导出推论七:推论七:已知平面内不共线向量,且分别记过点A且与BC平行的直线为,直线BC,AB,AC分别为.则:P点在直线上;P点在直线不含A点一侧;P点在直线与之间;P点在直线上;P点在直线不含直线一侧;P点在直线不含C点一例;P点在直线含C点一侧;P点在直线不含B点一侧,P点在直线含B点一侧l3l4l2l1P3④⑤③②⑥AP1⑧①⑦⑨BCP2证:设直线AP与直线BC相交于点,则设,则故P若在直线BC上,则,又∵共线,则,故:,则,∵AB、AC不共线,则.∴(1)若P在①区域内,则01,则,,且;(3)若P在③区域内,则k<0,,且;(4)若P在④区域内,则k<0,,且;(5)若P在⑤区域内,则k<0,,且;(6)若P在⑥区域内,则01,则,;(8)若P在⑧区域内,则k>1,则,;(9)若P在⑨区域内,则k>1,则,.综上:当P点位于上方,;当P点位于下方上方,;当P点位于下方;当P点位于左边,,右边,;当P点位于左边,,右边从而得证。

注:推论(七)的相关结论还可以分得更细,它对解决“区域”问题很有重要的作用二、应用举例AMBCND例1 如图,在平行四边形ABCD中,点M是AB的中点,点N在BD上BN=,求证:M、N、C三点共线证:设,,(与不共线),则.∵N为BD的三等分点,∴,而,∴,∵,且m+n=1,且B、M、C三点不共线,则点M、N、C三点共线BCDEFAPMN例2 设M,N分别是正六边形ABCDEF的对角线AC、CE的内分点,且,若B、M、N三点共线,求的值分析:要求的值,只需建立f()=0即可,而f()=0就隐含在直线方程的向量形式中解:延长EA,CB交于点P,设正六边形的边长为1,易知ΔECP为RtΔ,AE=AP=AC=,PB=2,A是EP之中点,,∴,又∵,∴;∴;∵B、M、N三点共线.由推论(三)知,即为所求例3 (06年江西高考题)已知等差数列{an}的前n项和为Sn,若,且A、B、C三点共线,(设直线不过点O),则S200=A.100 B.101 C.200 D.201解:易知a1+a200=1,∴,故选A例4 (06年湖南高考题)如图OM∥AB,点P在由射线OM,线段OB及AB的延长线围成的阴影区域内(不含边界),且,则实数对(x,y)可能的取值是A. B. C. D.AOMPQB解:由P点所处的区域,利用推论(七)的结论我们不难判定中的线性组合系数对(x,y)应满足00。

从而应选CAQPCBLR例5 (梅涅劳斯定理)若直线l不经过ΔABC的顶点,并且与ΔABC的三边BC、CA、AB或它们的延长线分别交于P、Q、R,则=1证:如图,设P、Q、R三点分有向线段BC、CA、AB,所成的比分别为,则,又P、Q、R三个分点中有一个或三个外分点,所以,因而只需证明任取一点O,则由定比分点的向量公式得:,,∵P、Q、R三点共线,∴由推论4知存在全不为0的实数k1,k2,k3使即,且,而A、B、C三点不共线,由推论5得,∴,原命题得证例6 (塞瓦定理)若P、Q、R分别是ΔABC的BC、CA、AB边上的点,则,AP、BQ、CR三线共点的充要条件是BRAMQCP证:必要性:如图,设P、Q、R分有向线段BC、CA、AB所成的比分别为,则.在平面ABC内任取一点O,令AP、BQ、CR三线交点为M,则A、M、P三点共线,由推论4知,存在实数k1使 ①同理存在实数k2,k3使, ② , ③①-②得:;①-③得:.又∵A、B、C三点不共线,且,及,∴由推论5得∴,∴,即.充分性:设AP与BQ交于点M,且直线CM交AB于R′,R′分有向线段AB所成比为,则由必要性和,又,∴,∴,∴R与R′重合,故AP、BQ与CR三线交于一点M。

下载提示
相似文档
正为您匹配相似的精品文档