文档详情

我国复合固体推进剂毒理学研究

jiups****uk12
实名认证
店铺
PDF
99.60KB
约3页
文档ID:38314822
我国复合固体推进剂毒理学研究_第1页
1/3

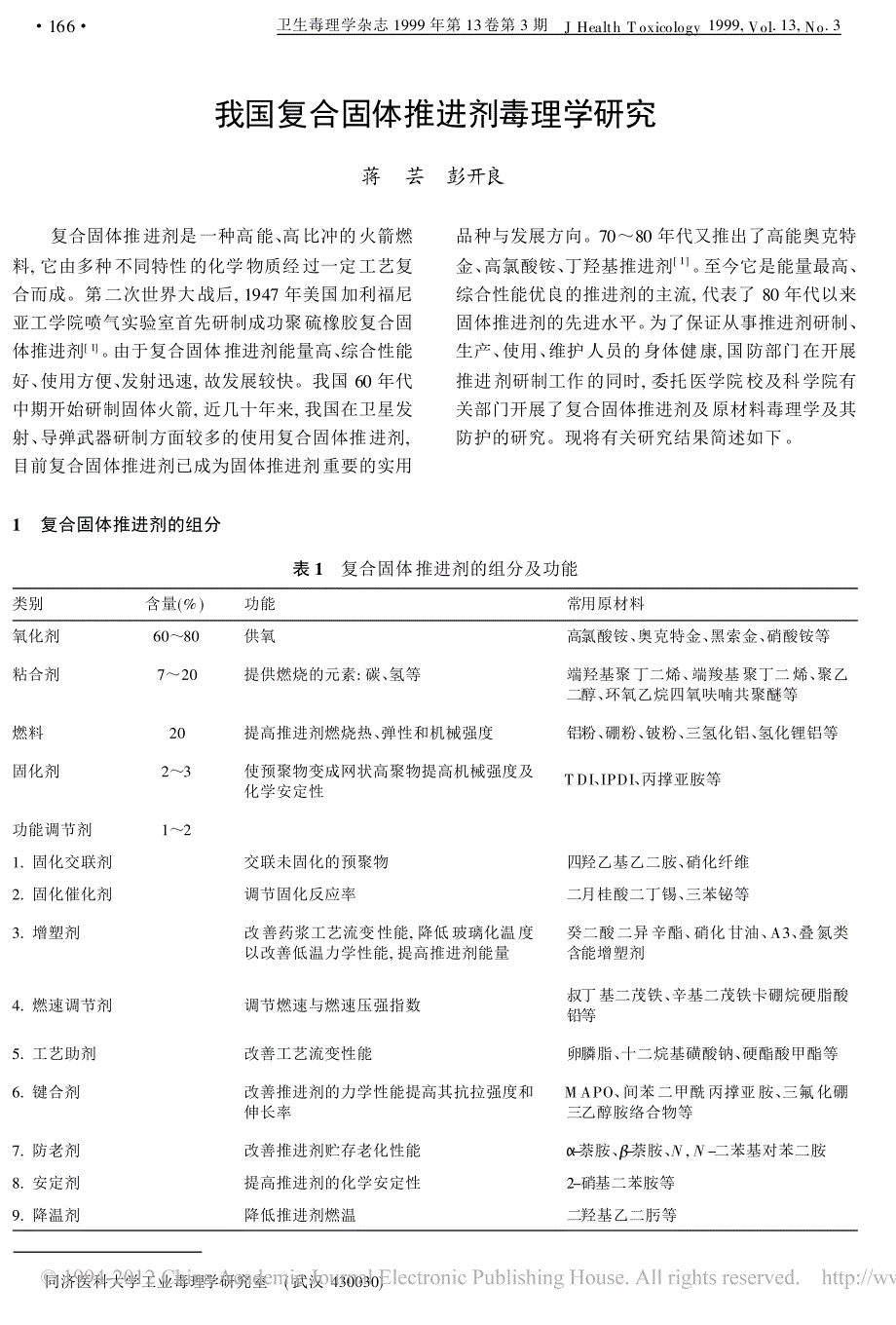
同济医科大学工业毒理学研究室 ( 武汉 430030)我国复合固体推进剂毒理学研究蒋 芸 彭开良复合固体推进剂是一种高能、 高比冲的火箭燃料, 它由多种不同特性的化学物质经过一定工艺复合而成第二次世界大战后, 1947 年美国加利福尼亚工学院喷气实验室首先研制成功聚硫橡胶复合固体推进剂[ 1] 由于复合固体推进剂能量高、 综合性能好、 使用方便、 发射迅速, 故发展较快我国 60 年代中期开始研制固体火箭, 近几十年来, 我国在卫星发射、 导弹武器研制方面较多的使用复合固体推进剂,目前复合固体推进剂已成为固体推进剂重要的实用品种与发展方向70~80 年代又推出了高能奥克特金、 高氯酸铵、 丁羟基推进剂[ 1] 至今它是能量最高、综合性能优良的推进剂的主流, 代表了 80 年代以来固体推进剂的先进水平 为了保证从事推进剂研制、生产、 使用、 维护人员的身体健康, 国防部门在开展推进剂研制工作的同时, 委托医学院校及科学院有关部门开展了复合固体推进剂及原材料毒理学及其防护的研究现将有关研究结果简述如下1 复合固体推进剂的组分表 1 复合固体推进剂的组分及功能类别含量(% )功能常用原材料氧化剂60~80供氧高氯酸铵、 奥克特金、 黑索金、 硝酸铵等粘合剂7~20提供燃烧的元素: 碳、 氢等端羟基聚丁二烯、 端羧基聚丁二烯、 聚乙 二醇、 环氧乙烷四氧呋喃共聚醚等燃料20提高推进剂燃烧热、 弹性和机械强度铝粉、 硼粉、 铍粉、 三氢化铝、 氢化锂铝等固化剂2~3使预聚物变成网状高聚物提高机械强度及 化学安定性T DI、 IPDI、 丙撑亚胺等功能调节剂1~21. 固化交联剂交联未固化的预聚物四羟乙基乙二胺、 硝化纤维2. 固化催化剂调节固化反应率二月桂酸二丁锡、 三苯铋等3. 增塑剂改善药浆工艺流变性能, 降低玻璃化温度 以改善低温力学性能, 提高推进剂能量癸二酸二异辛酯、 硝化甘油、 A3、 叠氮类 含能增塑剂4. 燃速调节剂调节燃速与燃速压强指数叔丁基二茂铁、 辛基二茂铁卡硼烷硬脂酸 铅等5. 工艺助剂改善工艺流变性能卵膦脂、 十二烷基磺酸钠、 硬酯酸甲酯等6. 键合剂改善推进剂的力学性能提高其抗拉强度和 伸长率M APO、 间苯二甲酰丙撑亚胺、 三氟化硼 三乙醇胺络合物等7. 防老剂改善推进剂贮存老化性能A -萘胺、 B -萘胺、 N , N -二苯基对苯二胺8. 安定剂提高推进剂的化学安定性2-硝基二苯胺等9. 降温剂降低推进剂燃温二羟基乙二肟等·166·卫生毒理学杂志 1999 年第 13卷第 3 期 J Health T oxicology1999,Vol. 13,No. 32 复合固体推进剂对人体及环境的危害2. 1 中毒 固体推进剂本身是一固体药柱, 对人体和环境危害不大。

然而在制造固体推进剂的过程中工人会接触到原材料、 溶剂、 稀释剂因而会受到各类毒物及危害不同的化学物质的作用, 在推进剂装入发动机燃烧时亦可放出各种不同毒性的燃气组分,不但操作者可引起急性和慢性中毒, 而且还可污染环境 如硼氢类、 硝酸酯类在高浓度时可造成操作者急性肺水肿, 高铁血红蛋白症; 铍粉慢性作用可引起肺部肉芽肿; 三硝基甲苯可致中毒性肝损伤、 贫血及白内障; 乙二胺、 间苯二胺、 甲苯二异氰酸酯等有致敏作用引起支气管哮喘; 氮丙啶、 甲醛引起致畸胎和致癌作用[ 2, 3]燃烧气体中存在各种有毒气体, 如一氧化碳、 氮氧化物、 二氧化硫、 三氧化硫、 氯化氢、 氨气、 氟化氢、 氰化物及各种气体, 燃烧的废渣含有各种毒物, 这些物质污染水源造成居民中毒或渔业、 畜牧业、 农作物受危害2. 2 伤害 推进剂原材料中硝化甘油、 三硝基甲苯、 二号炸药、 10 号炸药都是易燃易爆的物质, 往往由于冲击、 磨擦引起爆炸, 硼烷遇氧化物易自燃、 铝粉遇明火易爆炸, 故加强防火防爆措施, 确保工作人员人身安全极为重要3 复合固体推进剂毒理学特点3. 1 氧化剂是占比例较大的组分 研究较多的是易燃易爆对人体造成的危害, 即往毒理学上记载大部分为低毒类, 对皮肤粘膜刺激性强, 引起皮炎。

有的甚至有强的腐蚀性, 个别氧化剂毒性较大的是三硝基甲苯, 可造成肝脏、 血液、 晶体和神经系统的损害[ 4]过氯酸铵是目前复合固体推进剂配方中主要的氧化剂之一, 过去报道它的毒性较小, 仅对皮肤有刺激作用, 近年来研究发现它除了对皮肤和粘膜有强烈刺激外, 大量吸入可引起化学性支气管炎, 广泛性肺间质纤维化, 限制性通气功能障碍、 小气道弥散功能下降长期接触过氧酸铵, X 线呈现尘肺样变,出现不规则阴影及通气功能障碍这些资料引起广大医务人员的关注, 但仍需通过大量人群调查证实黑索金和奥克特金是配方中常用的氧化剂, 属中等毒类物质, 主要引起神经系统中毒; 抽搐、 不安、 易激动、 但脱离工作后很快恢复, 并有肝脏的损害, 奥克特金的毒性较黑索金要小[5]近年来新研制的硝基亚硝基四氟乙烷属高毒类对神经系统、 肺脏有损伤,引起肺间质水肿、 肺纤维化、 肺泡腺癌样增生或不典型的鳞状上皮化生, 故应特别注意其远期效应[ 6]3. 2 燃料占 20% 左右 常用的有铝粉、 硼粉、 铍粉、 二氧化锆等均为老毒物, 铍粉为高毒类可引起肺肉芽肿样结节, 诱发恶性肿瘤及肝脏损伤、 肝细胞水肿和坏死目前常用的是铝粉, 铝粉毒性低, 但近年来报道摄入过多铝可造成肺脏、 造血功能和神经系统的影响, 中央前回、 海马、 脊髓的广泛性病变。

硼粉和锆粉毒性较低3. 3 粘合剂用量较氧化剂少 它主要提供给推进剂燃烧用的元素, 如碳、 氢、 多为长链的聚合物如端羟基聚丁二烯、 端羧基聚丁二烯、 四氧呋喃、 环氧乙烷共聚醚、 聚乙二醇、 聚硫橡胶等均为低毒和微毒类, 某些化学物质有皮肤致敏作用 端羟基聚丁二烯属微毒类物质, 对皮肤和粘膜无刺激, 但有较强的致敏作用, 人群调查有 65% 患过接触性皮炎经某大学对端羟基聚丁二烯工业品提纯后, 研究证实是由于含杂质致敏的, 而不是端羟基聚丁二烯的毒作用[ 7]这项研究提示我们应特别注意聚合物的原材料的毒性作用, 在某些情况下高聚物可以挥发出低分子化合物或单体如丁二烯、 丙烯腈、 环氧乙烷等均有较大毒性, 并有致突变、 致癌和致畸胎作用3. 4 固化剂和功能调节剂 氮杂环类如丙撑亚胺、乙撑亚胺、 氧膦氮丙啶(MAPO) 、 间苯二甲酰丙撑亚胺都是性能良好的固化剂、 键合剂, 属于高毒和中毒类, 对肾脏和生殖系统有明显损伤, 而且有致突变、致癌和致畸胎作用, 故远期效应不容忽视[8,9]另一类为异氰酸酯类, 如甲苯二异氰酸酯、 异佛尔酮二异氰酸酯、 乙二胺、 间苯二胺均具有强烈刺激和致敏作用并引起肺脏小气道功能下降、 支气管炎、 支气管哮喘、 皮炎。

含氟硼键合剂的毒作用, 能使组织和尿氟增高、 肾脏受损、 肾小管上皮细胞浊肿、 水样变性、 线粒体肿胀以及致突变阳性降温剂二羟基乙二肟虽属低毒类, 但有明显的蓄积、 对肾脏损害、 尿路梗阻、结石; 对体细胞有致突变作用, 细胞恶性转化实验为阳性, 致癌问题不可忽视 辛基二茂铁可引起肝细胞坏死对肝脏的毒作用较大, 常用的老化剂 A - 萘胺、 B -萘胺、 是致癌物对于毒性大, 生产上又必需使用的化学物质应着重研究其治疗药物, 有效的解毒和洗消沾污的皮肤粘膜我室曾筛选氮丙啶类解毒药物如均苯四甲酸二酐可使 M APO 开环, 降低毒性, 提高大鼠存活率, 解除或减轻中毒症状, 改善肝、 肾、 睾丸实质性病变及严重出血, 以保护重要器官3. 5 复合固体推进剂原材料卫生标准的制订 由·167·卫生毒理学杂志 1999 年第 13卷第 3 期 J Health T oxicology1999,Vol. 13,No. 3于复合固体推进剂研究的较晚, 新化学物质较多, 用量较少, 故大部分没有卫生标准, 美国 ACGIH 对一些物质已颁布了卫生标准[ 10], (略) 我国对用量大的一些老毒物制订了M AC值, 近年来仅对一些常用的新化学物质也制订了 MAC 值( 共 20 种), 故制订我国卫生标准已迫在眉睫。

3. 6 联合作用问题 复合固体推进剂是多种化学物质组成的, 几种毒物的联合作用对操作者来说, 增加 了中毒机会双( 2. 2- 二硝基丙基) 甲缩醛和双( 2. 2- 二硝基丙基) 乙缩醛组成 A3 增塑剂, 两种低毒类物质混合后增加其毒性, 使血液中高铁血红蛋白增高并致肝、 肾损害, 为相加联合作用复合固体推进剂发射时燃烧成气体, 其组分有二氧化硫、 氧化氮、 氯化氢、 氟化氢、 氨、 氰化物等, 也可产生联合作用4 当前复合固体推进剂及其原材料毒性毒理应研究的课题既往固体推进剂的原材料的毒性虽有些资料,但大部分不够齐全, 尤其对我国科技工作者新研制的原材料及复合固体推进剂药柱的燃烧气体毒性的研究更是空白而且由于复合固体推进剂原材料要求高能、 高比冲、 低毒性等, 故在不断完善、 不断改进中需寻找新的原材料, 这给医学研究者提出了新的任务4. 1 研究现有复合固体推进剂原材料的毒性毒理,并进行安全性评价; 配合科技人员选择性能良好毒性低的原材料作为复合固体推进剂的组分4. 2 对我国科技工作者新研制的原材料应及早研究其毒性, 在中试前确定其应用前景以免造成人群危害和经济损失4. 3 开展复合固体推进剂药柱燃烧气体的毒性研究并防止三废危害。

4. 4 研究配方中必用的毒性大的毒物的有效治疗药物及防护措施 协助研究人员寻找代用品, 作到以无毒代有毒、 低毒代高毒, 从而消除毒害或减轻毒害4. 5 对以确定使用的原材料, 尤其用量较大的原材料要制订车间空气中卫生标准及环境的卫生标准参考文献1.蒋芸主编 . 复合固体推进剂原材料毒性及防护 . 新疆科技卫生出版社(W) , 1996, 44~47.2.夏元洵主编 . 化学物质毒性全书 . 上海科学技术文献出版社, 1991. 720.3.张维凡主编 . 常用化学危险品安全手册 . 第 3 卷 .北京化学工业出版社, 1994. 383.4.[ 美]E.R. 普龙克特著 . 张德荣译 . 工业毒理学手册 . 成都: 四川科学技术出版社, 1985.127.5.Parmeg giani Led 著 . 桂宝康译 . 职业卫生与安全百科全书 . 第 3 版 . 北京: 中国大百科全书出 版,1987. 1204~1242.6.Warheit D.B.Fiber T oxicology Academic Press Inc.1993, 395.7.杨 磊 . 端羧基聚丁二烯对皮肤毒性的研究 . 石河子医学院学报, 1992, 1: 25.8.蒋 芸 . 丙撑亚胺的毒性及防护的研究 . 武汉医学院学报 . 1984, 9( 2) : 13.9.蒋 芸 . 间苯二甲酰丙烯亚胺致突变作用研究 . 同济医科大学学报, 1985, 5: 1.10. ACCIH. T hresholdLimitValuesandBiologicalEx posure Indices for 1993~1994. 1.( 来稿日期 1999年 2 月)·启事· 《 职业医学》 更名《 中国职业医学》 启事为适应我国职业医学事业的发展, 提高办刊质量、 更好地为广大读者服务, 经国家科委及卫生部批准, 本刊由 1999 年第 3 期起更名为《 中国职业医学》 。

《 中国职业医学》 属中华预防医学会系列杂志, 在学术上接受中华预防医学会领导, 由设在广东省职业病防治院内的《 中国职业医学》 编辑部出版发行《 中国职业医学》 将与其前身《 职业医学》 杂志卷期号相连续, 办刊宗旨不变, 面向全国职业医学、 预防医学、 卫生学专业医师、 厂矿医师及大学、 研究所、 实验室相关专业的医师、 研究人员、 研究生和大学生; 欢迎广大读者订阅《 中国职业医学》 ,欢迎投稿·168·卫生毒理学杂志 1999 年第 13卷第 3 期。

下载提示
相似文档
正为您匹配相似的精品文档