文档详情

腹直肌分离的解剖学分析及运动疗法

pu****.1
实名认证
店铺
DOCX
12.05KB
约2页
文档ID:445738725
腹直肌分离的解剖学分析及运动疗法_第1页
1/2

腹直肌分离的解剖学分析及运动疗法摘要 腹直肌分离在孕早期即可出现,随孕周的增加,分离程度越来越大,分娩 后还可持续分离如不采取有效防治措施,腹直肌分离会给产妇带来生理和心理 的巨大压力,不仅体型无法恢复,可能出现继发性的症状,如下背痛、脱疝等关键词:产后腹直肌分离 白线腹直肌矫正运动1. 解剖学基础腹直肌(rectus abdominis)[l]位于腹前壁正中线两侧的腹直肌鞘内,扁 长带状肌,被3-4 条横行的腱划分为多个上宽下窄的肌腹起于耻骨联合上缘和 耻骨嵴,止于胸骨剑突和第5〜7肋软骨前面白线(linea alba)[l]位于腹前 壁正中线上,左右腹直肌鞘之间,由两侧的腹内、外斜肌和腹横机腱膜纤维相互 交织而成的结构,连于剑突和耻骨联合之间,坚韧而少血管,脐上白线较宽,脐下 白线狭而坚固,脐上是疝的好发部位2. 腹直肌的发病及危害2.1 发病妊娠期女性不可避免的生理性激素变化、生物力学变化,各种激素作用于结 缔组织,结缔组织弹性发生改变有利于胎儿发育及分娩,随孕周增加,胎儿发育 生长,腹腔脏器移位,腹壁承受的机械性压力也逐渐增大,白线拉长逐渐变得薄 弱,白线两侧腹直肌间距增大,最终产生腹直肌分离。

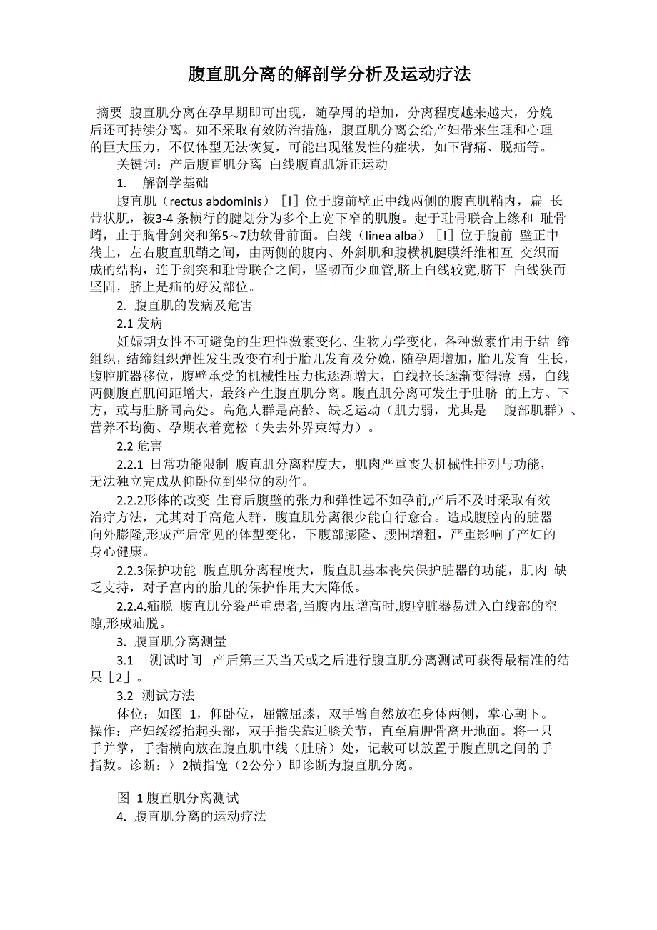
腹直肌分离可发生于肚脐 的上方、下方,或与肚脐同高处高危人群是高龄、缺乏运动(肌力弱,尤其是 腹部肌群)、营养不均衡、孕期衣着宽松(失去外界束缚力)2.2 危害2.2.1 日常功能限制 腹直肌分离程度大,肌肉严重丧失机械性排列与功能, 无法独立完成从仰卧位到坐位的动作2.2.2形体的改变 生育后腹壁的张力和弹性远不如孕前,产后不及时采取有效 治疗方法,尤其对于高危人群,腹直肌分离很少能自行愈合造成腹腔内的脏器 向外膨隆,形成产后常见的体型变化,下腹部膨隆、腰围增粗,严重影响了产妇的 身心健康2.2.3保护功能 腹直肌分离程度大,腹直肌基本丧失保护脏器的功能,肌肉 缺乏支持,对子宫内的胎儿的保护作用大大降低2.2.4.疝脱 腹直肌分裂严重患者,当腹内压增高时,腹腔脏器易进入白线部的空 隙,形成疝脱3. 腹直肌分离测量3.1 测试时间 产后第三天当天或之后进行腹直肌分离测试可获得最精准的结 果[2]3.2 测试方法体位:如图 1,仰卧位,屈髋屈膝,双手臂自然放在身体两侧,掌心朝下 操作:产妇缓缓抬起头部,双手指尖靠近膝关节,直至肩胛骨离开地面将一只 手并掌,手指横向放在腹直肌中线(肚脐)处,记载可以放置于腹直肌之间的手 指数。

诊断:〉2横指宽(2公分)即诊断为腹直肌分离图 1 腹直肌分离测试4. 腹直肌分离的运动疗法注意:诊断腹直肌分离后,仅能练习腹直肌分离矫正运动,忌做其他任何腹 肌运动,尤其是躯干旋转的运动,很多腹肌运动可能让腹直肌永久分离[5]当矫正运动将腹直肌分离程度降低〉2横指宽(2公分),综合评估产妇身体状 况后,再恢复强化腹肌训练,但一定记住循序渐进,包括孕前孕中一直坚持运动 的女性4.1腹直肌分离矫正运动抬头体位:仰卧位,屈髋屈膝,双手交叉越过腹正中线在腹直肌分离处支持操 作:缓慢呼气,头抬起,同时双手轻轻将腹直肌向腹正中线靠近,头部慢慢降低 至地面放松注意:可以用腹部支持带包裹腹部,给腹直肌提供支撑,让两侧腹 直肌相互靠近抬头与骨盆倾斜体位:同上操作:同上,在抬头呼气过程中,让骨盆同时后倾 注意:所有腹肌收缩,必须在呼气状态进行,此时腹内压下降至最低4.2 腹直肌分离的运动防预适度的运动有助产后肌肉及其他软组织弹性及张力的恢复孕前(备孕期)可以根据自身体能状况选择合适强度的运动,如:慢跑、快 走、功率自行车、游泳、健身操、抗阻力量训练、瑜伽、普拉提等,每周 3-4 次 每次30-60min,注意运动前的热身运动和运动后的整理运动,如果运动中或运动 后主观感觉很疲劳,需要调整运动量。

孕中可以继续做孕前坚持的运动,以微微出汗为度,一般每周锻炼3〜4次, 坚持直至分娩根据自己的身体状况和喜好对运动进行选择、调节注意:孕中 若继续坚持抗阻力量训练,以上肢力量训练为主,不易引起宫缩自然分娩的产妇在产后第一天即可开始活动,如床上翻身、会阴收缩运动会 阴收缩运动对骨盆底肌的恢复非常有益剖腹产的产妇,在拆线前可适当做些翻身 及下地走路的活动,拆线后可以适量活动注意:有些产妇不适宜产后训练,如:产 后大出血、产褥期严重感染、妊娠合并重症肝炎、妊娠合并心脏病、急慢性肾炎、 重症糖尿病、甲状腺功能亢进、肺结核、产妇严重心理障碍、半年内头部受伤者 史者参考文献[1] 徐国栋,袁琼嘉 .主编 .运动解剖学 .第5 版,北京:人民体育出版社, 2015: 105-108.[2] 徐中盈,渐盟月 .译 .运动治疗学 .第5 版,台湾:合计图书出版社,2014:804-805.[3] 王艳梅 .孕妇腹直肌分裂的原因、预防及治疗 .中外医学研究, 2011, 1( 9)第 2 期:76.[4] 张巍颖,宋婧,李环 .仿生物电刺激治疗在产后腹直肌分离中的疗效观 察 . 齐齐哈尔医学院学报, 2016, 37( 12):1552.[5] 徐中盈,渐盟月 .译 .运动治疗学 .第5 版,台湾:合计图书出版社, 2014:812.。

下载提示
相似文档
正为您匹配相似的精品文档