文档详情

机房气体消防系统方案

夏**
实名认证
店铺
DOCX
14.31KB
约6页
文档ID:504587370
机房气体消防系统方案_第1页
1/6

机房气体消防系统方案一.1.1方案简述机房气体消防工程主要是2 个气体消防区域构成: 气喷防护区1:数据中心机房,面积约80 平方米; 气喷防护区2: UPS机房,面积约30平方米; 采用有管网七氟丙烷,组合分配式气体自动灭火消防系统七氟丙烷气体自动灭火消防系统特点:灭火力强,灭火时间短,能灭A、B、C型火灾;灭火后无污染、腐蚀作用,不导电没有残留物,对臭氧层无破坏; 低浓度灭火,液态储存,药剂占地面积小;毒性低,可以应用于有人值守场所; 系统具有扩展性二 前提条件消防报警控制器安装在本层值班室大楼消防电源已具备 三系统方案设计本系统设计:机房设备区采用七氟丙烷全淹没自动气体灭火系统,在走廊处配备若干干粉灭火器目前气体消防主流产品有:C02自动灭火系统、卤代烷1301自动灭火系统、INERGEN (烟烙尽)、七氟丙烷 全淹没自动气体灭火系统CO2是一种适用于计算机机房的灭火剂,但CO2有毒,一般只能适用于那些无人值守或较少时间有人在内的 机房卤代烷1301其毒性较CO2轻些,但其对大气臭氧层有破坏作用,成为一种被逐渐淘汰的产品INERGEN (烟烙尽)是一种比较新的气体灭火剂,但由于目前主要依靠国外技术,投资量大,维护费用高, 还未普及推广使用。

七氟丙烷气体则完全摒弃了 C02、卤代烷1301、INERGEN的缺点,毒性低,价格较便宜,已经为当今计算机 机房首推的气体灭火剂根据以上四种灭火系统的比较并结合计算机房特有的情况特点和防火等级,参考业主的消防需求,我们设计 采用目前国际上最先进的气体灭火系统——七氟丙烷全淹没自动气体灭火系统四消防系统保护区的设置因本次工程设计的灭火工作面积较大,根据机房各功能分区的布置情况,采用有管网气体消防 七氟丙烷全淹没自动灭火系统可以组成两种形式的灭火系统,即组合分配式系统(有管网系统)与单元独立 系统(无管网系统)本消防工程存在5个需要保护的区域,因此采用七氟丙烷有管网组合分配式全淹没自动灭 火系统五消防系统组成本工程消防系统以七氟丙烷气体自动灭火消防为主本层机房的气体消防系统是由七氟丙烷气体灭火系统和 火灾自动报警系统两部分组成,构成一个完整的七氟丙烷自动灭火系统六 七氟丙烷气体灭火系统介绍火灾气体喷嘴布置形式: 三层保护形式保护区的火灾喷嘴安装在吊顶内、天花板下,同时在活动地板下也装置喷嘴当一个区域发 生火灾时通过该区的释放阀,继而打开系统七氟丙烷的供该区的储瓶,并向该区释放七氟丙烷进行灭火,而其他 区域的储瓶则被其单向阀阻止而不打开。

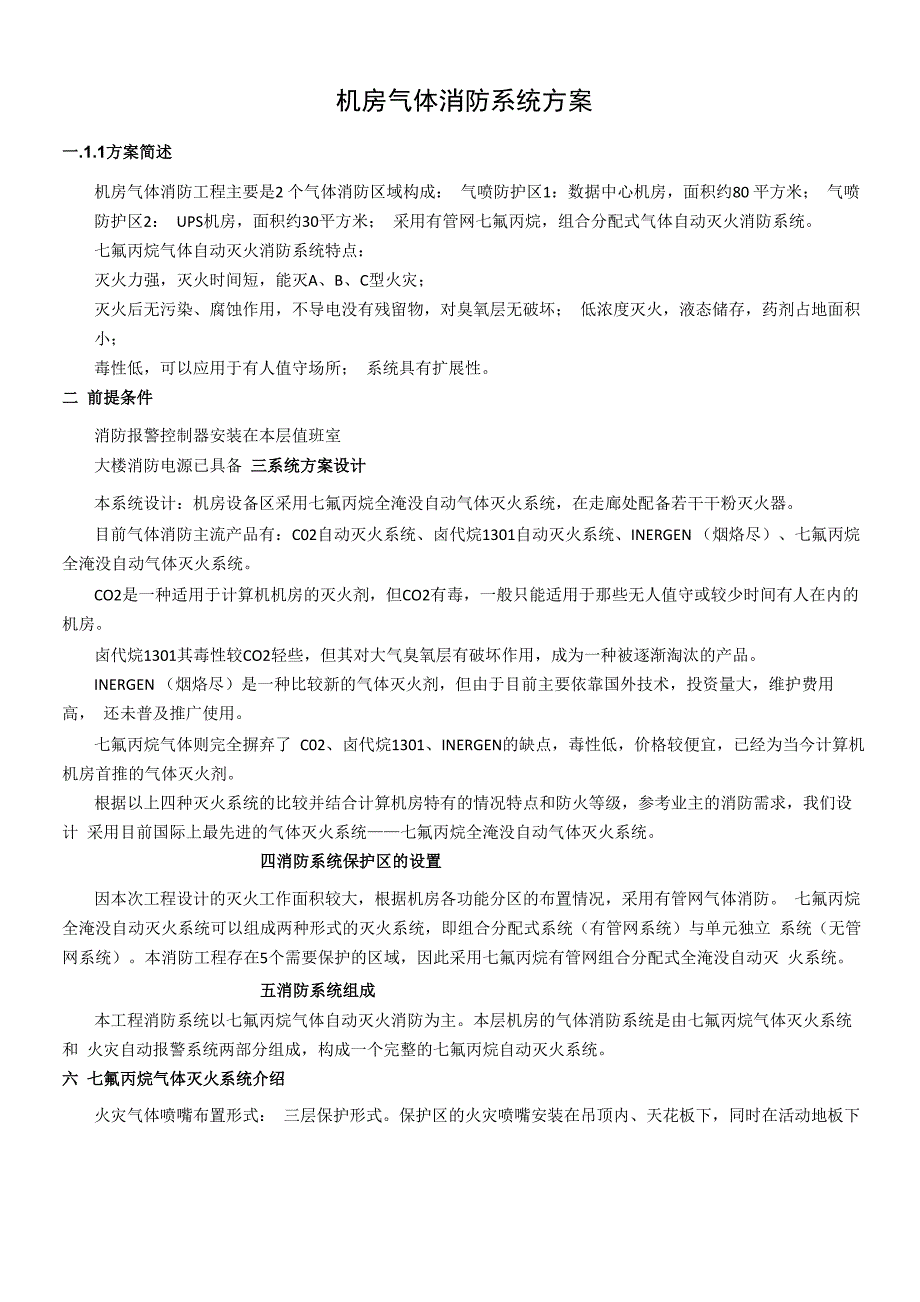
这样,在几个区域不同时发生火灾时,将节省不必要的气体损失本层保护区的设计灭火浓度为8%,通过智能灭火控制器的逻辑编程,来实现不同保护区的气体喷放本次选用的七氟丙烷灭火产品(FM200灭火系统产品)⑴ 该产品性能处于国内同类产品领先水平,为国内消防主流产品 该公司七氟丙烷灭火系统一次性通过了《国家固定灭火系统和耐火构件质量监督检验中心》的检验;⑵ 各类阀结构紧凑,性能可靠,密封性好,开启压力小,流阻小⑶ 启动瓶组具有电动和机械应急两种启动方式⑷ 瓶架结构简单,牢固,易拆装七氟丙烷灭火系统示意图灭火系统主要部件七氟丙烷储瓶瓶口安装容器阀,按设计要求充装七氟丙烷和增压氮气容器阀出口与管网系统相连平时储瓶用来储存七 氟丙烷,火灾发生时将七氟丙烷释放出去实施灭火瓶头阀 安装在七氟丙烷瓶口上,具有封存、释放、充装、超压排放功能等电磁驱动阀 安装在启动瓶瓶头阀上,按灭火指令给其通电启动,进而打开释放阀与容器阀,释放七氟丙烷实施灭火另 外,亦可实施手动应急操作,实施灭火系统启动选择阀 灭火系统为组合分配时设此阀,对各个保护区各设一个,安装在七氟丙烷储瓶出流的集流管上,由它开放引 导七氟丙烷喷入需要灭火的保护区。

液体单向阀 安装在七氟丙烷出瓶储流的集流管上,防止七氟丙烷从集流管向储瓶倒流气体单向阀 该阀安装在驱动气体启动管路中,用于控制驱动气体的流向控制相应的选择阀、容器阀应打开,另外的选 择阀、容器阀不应打开,避免发生误动作安全阀 安装在集流管上由于组合分配系统采用选择阀使集流管形成封闭管段,一旦有七氟丙烷积存在里面,可能 由于温度的关系会形成较高的压力为此,需要设置安全阀它的泻压动作压力为6.8+-0.4Mpa压力讯号器 安装在选择阀的出口部位(对于单元独立系统,则安装在集流管上),当释放阀开启释放七氟丙烷时,压力 讯号器动作送出工作讯号给灭火控制系统④ 七氟丙烷灭火系统三种控制方式自动控制:将灭火控制箱的控制方式选择健放到“自动”位置保护区有火灾发生,火灾控制器接收到火情信息并甄别 后由报警和灭火控制系统发出声光报警及下达灭火指令并按下列程序工作:完成“联动设备”的启动(如停电、 停止通风及关闭门窗等本系统只提供消防联动模块用于切断电源,但设备联动的具体实施工作及工程报价本系 统的工程报价不含),延迟0-30秒通电打开电磁启动器;继而打开氮气(N2)启动瓶瓶头阀一分区释放阀一七 氟丙烷储瓶瓶头阀f释放七氟丙烷气体实施灭火。

手动控制: 将灭火控制箱(或自动/手动转换装置)的控制方式选择健放到“手动”位置,此时自动控制无从执行人 为发觉火灾或火灾报警系统发出火灾信息,即可操作灭火控制盘上(或另设的)灭火手动按钮,仍将按上述既定 程序实施灭火一般情况,手动灭火控制大都在保护区现场执行保护区门外设有手动控制盒,手动控制盒内还 设有紧急停止按钮,用它可以停止执行“制动控制”灭火指令应急操作 无论是火灾报警系统、灭火控制系统发生什么故障,不能投入工作,此时人为发现火情,欲启动灭火系统执 行灭火行动的话,首先应通知现场人员撤离保护区,人为启动“联动设备”而后才执行灭火行动,拨下电磁启动 器上的保险盖,压下电磁铁芯轴,这样就打开了氮气启动瓶瓶头阀,继而像“自动控制”程序一样,会相应地将 释放阀、七氟丙烷储瓶瓶头阀打开,释放气体火灾自动报警系统介绍 火灾探测器布置形式分为两类: 第一类:三层保护形式机房气喷保护区的火灾探测器安装在天花板向室内的一侧,同时在活动地板下、吊 顶里也装置探测器第二类:一层保护形式火灾探测器安装在天花板向室内的一侧 机房智能灭火控制器放置在本层值班室,在各保护区均设二路独立探测回路, 一路为感烟探测器,另一路为 感温探测器,用来检测被保护区域的火情。

当一路探测器发出火灾信号时,报警控制盘和气体灭火单元上的相关 分区的指示灯将亮,但气体不会喷出当第二路探测器也发出火灾信号后,则声光报警器鸣响,自动灭火控制器 开始工作,进入延时阶段(通常为30S),此延时阶段用于疏散人员和联动必要设备的动作(关闭空调等),延 时过后,电磁阀打开,开始放气报警控制器接受压力开关的反馈信号,控制面板放气指示灯亮当报警控制器处于手动状态,报警控制器只 发出报警信号,不输出动作信号,由值班人员确认后,按下报警控制面板上的应急启动按钮即可启动系统喷放七 氟丙烷气体灭火剂遇有人员在机房工作时,应将门前安装的自动开关自由状态转为手动操作,避免机房内有人工作时喷气另 外,门侧还须安装了手动放气开关,当发生火灾紧急情况时,打开开关盖板,按下红色按钮,立刻喷出气体以紧 急灭火车辆寄售协议甲方: 乙方: 根据国家《二手车流通管理办法》及相关法律、法规规定,在平等自愿基础上,经双方充分协商,现甲方将 以下车辆寄存在乙方公司,并委托乙方代为销售,为保障双方合法权益,特订协议如下:一、车辆情况(若为多辆,可填写《寄信车辆明细表》):车主姓名:车辆号牌: 车辆型号:车 架 号: 车身颜色:行驶里程: 二、经甲乙双方协商,确定车辆的销售价格为人民币(大写) ,若销售过程中实际价格低于此价,乙方必须事先与甲方协商确定。

三、寄售时间为___天,即 年__月__日至 年__月__日四、 乙方须杳阅甲方出示的车辆手续并预留复印件备杳:□登记证书、□行驶证书、□附加税证、□钥匙、□商业险保单、□交强险保单五、 甲方寄售予乙方之车辆,甲方必须具有完全合法之处分权,否则因此产生的纠 纷及不良后果由甲方负责;甲方提供一切有关该车之证件,对证件的有效性、合法性、准确性负全部责任,并保 证该车辆可以过户转籍六、 甲方将该车辆寄售于乙方之时起,在此之前该车的一切交通违法或未按时缴纳国家相关规费引起的罚金、 滞纳金及由此引发的相关一切责任、费用均由甲方负责寄售成功后,买方提取该车辆之时起所引起的一切交通 事故或违法行为及由此造成的相关损失与甲方无关七、 寄售成功后,该车辆的过户费由__方负责,乙方协助买方办理车辆过户手续八、 寄售成功后,甲方需支付元作为乙方的服务费九、 甲方将车寄售于乙方期间,乙方有义务保管好车辆,在此期间若因乙方责任引起的车辆损坏由乙方负责 十、其他需要说明的事项:十一、本协议一式贰份,甲乙双方各执壹份,自双方签字盖章之日起生效甲方:乙方:GB6017.120 起重机械安全规程 第1 部分联系:联系:年月日年月日。

下载提示
相似文档
正为您匹配相似的精品文档