文档详情

认识馈线接头和馈线(附图)

mg****85
实名认证
店铺
PDF
345.29KB
约5页
文档ID:46422247
认识馈线接头和馈线(附图)_第1页
1/5

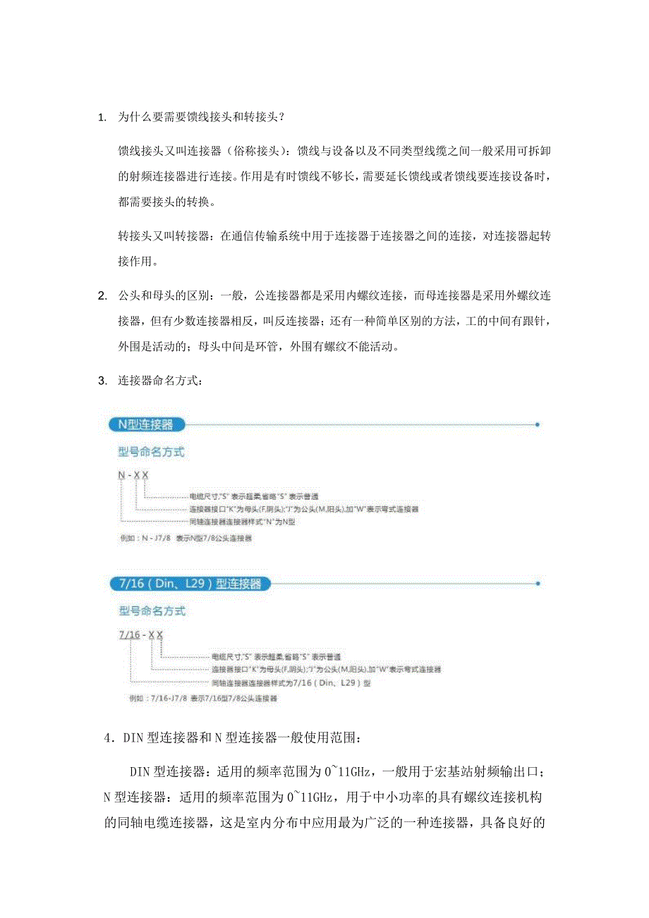
1. 为什么要需要馈线接头和转接头? 馈线接头又叫连接器(俗称接头) :馈线与设备以及不同类型线缆之间一般采用可拆卸的射频连接器进行连接 作用是有时馈线不够长, 需要延长馈线或者馈线要连接设备时,都需要接头的转换 转接头又叫转接器:在通信传输系统中用于连接器于连接器之间的连接,对连接器起转接作用 2. 公头和母头的区别:一般,公连接器都是采用内螺纹连接,而母连接器是采用外螺纹连接器,但有少数连接器相反,叫反连接器;还有一种简单区别的方法,工的中间有跟针,外围是活动的;母头中间是环管,外围有螺纹不能活动 3. 连接器命名方式: 4.DIN 型连接器和 N 型连接器一般使用范围: DIN 型连接器:适用的频率范围为 0~11GHz,一般用于宏基站射频输出口;N 型连接器:适用的频率范围为 0~11GHz,用于中小功率的具有螺纹连接机构的同轴电缆连接器,这是室内分布中应用最为广泛的一种连接器,具备良好的力学性能,可以配合大部分的馈线使用一般设备都是 n 型母头,din 头常见于基站类设备;DIN 头是用来接基站的,耦合基站的时候用,而 N 头是室分的 5. 一般来说,在连接两根馈线时,就要用母头,此时母头不连接器件;一般器件自带的机头都是母头,馈线是公头,馈线接公头后直接就能接器件;直角弯头其实就是把公头的头部弯了 90°便于施工,也比较美观。

6.一些连接器和转接器的图片: 1/2N 型型 K 头(母头头(母头 ) 1/2N 型型 J 头(公头)头(公头) 7/16F- NM(母头)(母头) 7/16M- NM (公头)(公头) [1/2(公公)转转 7/8 接头接头(母母)] [1/2(公公)转转 7/8 接头接头(公公)] AD- NF/NF AD- NM/NM AD- NM/NF(1/2(作用:连接器与 1/2 (作用:同右) (作用:90 度弯曲的时候,用于转换) 连接器之间的转换) 7.电缆类型 。

下载提示
相似文档
正为您匹配相似的精品文档