文档详情

石灰、粉煤灰稳定土(底)基层施工工艺

新**
实名认证
店铺
DOCX
97.87KB
约12页
文档ID:475808176
石灰、粉煤灰稳定土(底)基层施工工艺_第1页
1/12

石灰、粉煤灰稳定土(底)基层施工工艺石灰、粉煤灰稳定土具有良好的力学性能,初期强度和稳定性较低,后期强度和稳定性较高.实践 证明,强度形成较好的石灰稳定土具有较高的抗压强度(最高能达到4〜5MPa)和一定的抗拉强度, 且成本低,板体性好,具有很大的刚度和荷载分布能力因此,它是一种较好的路面基层(非高等级公 路)和底基层材料1 工艺特点石灰、粉煤灰稳定土基层施工技术在我国有很成熟的施工经验,国内已在各级公路中成熟运用2 工艺范围 石灰、粉煤灰稳定土基层广泛用于高速公路、一级公路的底基层和其他等级公路的基层和底基 层的路拌法施工3 工艺原理和设计要求3.1 工艺原理在土中掺入适量的石灰,并在最佳含水量下拌和均匀并压实,使石灰与土之间发生一系列的物 理、化学作用,从而使土的性质发生根本变化这些变化归纳起来分为四个方面,一是离子交换作 用;二是结晶硬化作用;三是火山灰作用;四是碳酸化作用2 作用原理32.1 离子交换作用土的微小颗粒一般都带有负电荷,表面吸附着一定数量的钠、氢、钾等低价阳离子(Na+、H+、 K+)石灰是一种强电解质,在土中加入石灰和水后,石灰在溶液中电离出来的钙离子Ca2+)就与 土中的钠、氢、钾离子产生离子交换作用。

原来的钠、钾变成了钙土,土颗粒表面所吸附的离子由一 价变成了二价,减少了土颗粒表面吸附水膜的厚度,使土粒相互之间更为接近,分子引力随着增加, 许多单个土粒聚成小团粒,组成一个稳定结构2.2 结晶硬化作用在石灰中只有一部分熟石灰 Ca(OH) 2进行了离子交换作用,绝大部分饱和 Ca(OH) 2自行结晶熟石灰与水作用生成熟石灰结晶网格,其化学反应式为:Ca (0H)2 +nH2O——Ca(OH) 2^nH2O3.2.3 火山灰作用熟石灰的游离Ca与土中的活性SiO2和氧化铝A12O3作用生成含水的硅酸钙和铝酸钙,其化学 反应式为:xCa(OH) 2+SiO2+nH2O—-xCaO・SiO2・ (n+1)H2OxCa(OH) 2+Al203+nH2O—xCaO・Al2O3・ (n+1) H2O以上形成的熟石灰结晶网格及含水的硅酸钙和铝酸钙结晶都是胶凝物质,它们具有水硬性并能 在固体和水两相环境下发生硬化这些胶凝物质在土微粒团的外围形成一层稳定保护膜,或填充颗粒 空隙,而使颗粒间产生结合料,减小空隙与透水性,同时提高密实度这是石灰土获得强度和水稳 定性的基本原因,但这种作用比较缓慢3.2.4 碳酸化作用在土中的Ca (OH)?与空气中的二氧化碳作用,其化学反应式为:Ca (OH) 2+CO2--CaCO3+H2OCa(OH)2 是坚硬的结晶体,它和其他已生成的复杂盐类结合起来,从而大大提高了土的强度和 整体性.由于以上的各种反应,减弱了土的吸附水膜作用,促使土颗粒凝集和凝聚,形成团粒结构,从而降 低土的塑性指数;石灰稳定土的最佳含水量随石灰剂量增加而增大,而最大干密度则随石灰剂量增加 而减少;石灰的掺入能明显地提高土的侧限抗压强度及整体强度。

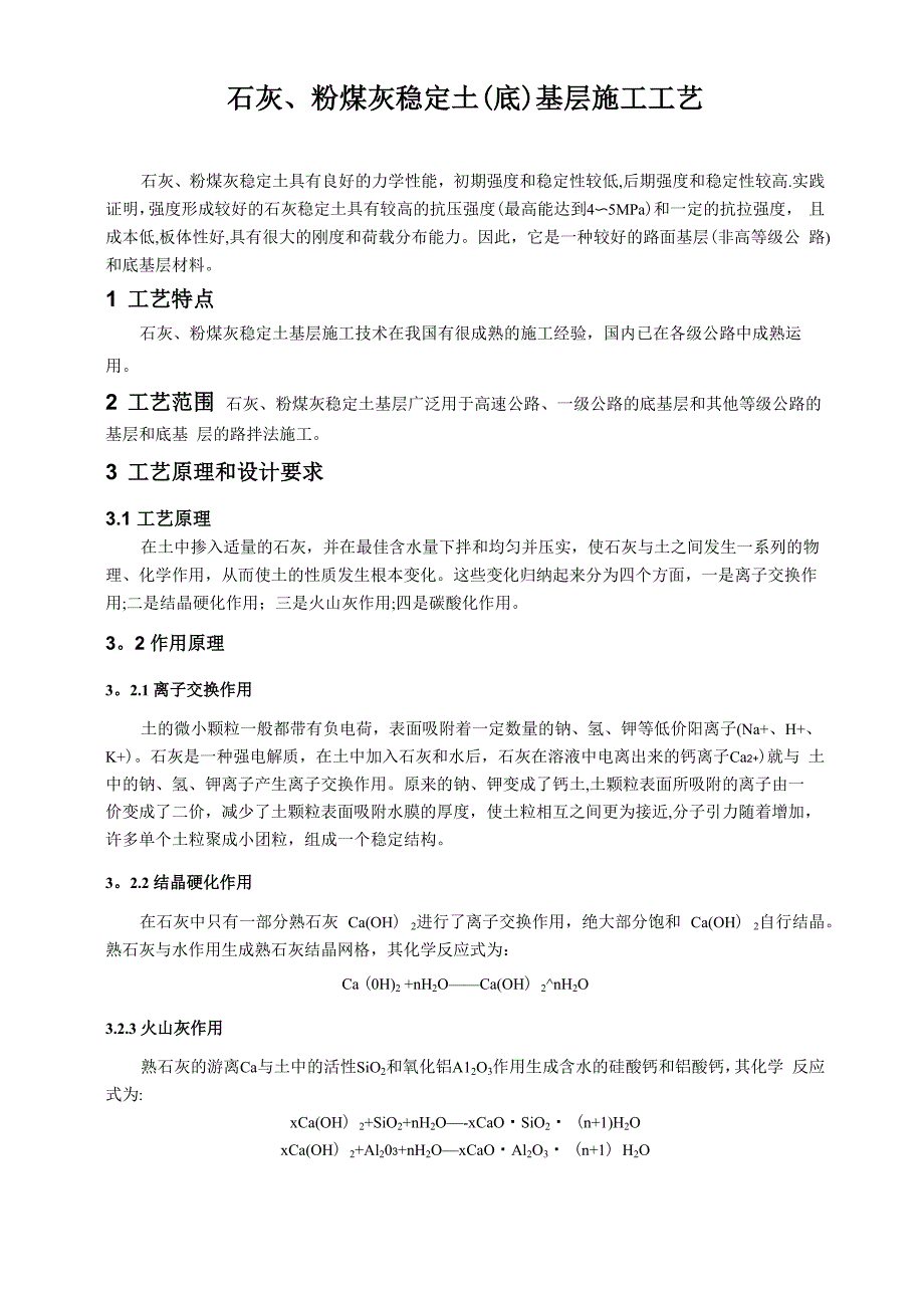
4 施工工艺流程见图 15 操作要点51 施工前准备工作5.11 原材料的控制(1) 石灰石灰质量应符合II级或II级以上石灰的各项技术指标要求,石灰应分批进场做到 既不影响施工进度,又不过多存放,应尽量缩短堆放时间,如存放时间稍长应予履盖,并采取封存措 施,妥善保管.石灰用插管式消解,通过流量控制消解石灰的用水量,既要保证石灰充分消解,水又不宜过多 消解好的石灰存放时间应为7〜10天•消石灰采用机械过筛法,通过1 cm的筛孔•消石灰布撒前应满足 不低于II级消石灰的要求.(2) 粉煤灰粉煤灰中SiO2、Al2O3和Fe2O3总含量应大于70%,烧失量不应超过20%,比表 面积宜大于2500cm2/g(或90%通0.3mm筛孔,70%通过0075mm筛孔)对于湿粉煤灰其含水量 应<35%,含水量过大时,粉煤灰易凝聚成团,造成拌和困难如进场含水量偏大,可采用打堆、翻 晒等措施,降低含水量3) 土宜采用塑料指数12〜20的粘土(亚粘土),有机质含量>10%的土不得使用4) 水牲畜饮用水的水源1.2二灰土各成份计量控制的方法 二灰土各成份计量控制的目的在于确保施工配合比与设计配合比吻合,保证达到规定的压实度 和抗压强度。

由于三种材料之间比重差异较大(石灰、粉煤灰比重2 1〜2.2,素土则为2.6左右), 比例的变异导致了密度值的变异若片面的通过增加素土含量,减少粉煤灰的用量,则造成压实的 假象而一定配合比的二灰土的压实密度明显影响混合料的强度和耐久性,增加压实密度会改善强 度和稳定性.图1石灰、粉煤灰稳定层(底)基层施工工艺图51.2.1 土计量控制方法按配合比计算用土量,根据公式(1)计算土的虚厚.hs=CshPd.mKKs・pSdm式中 hS--压实度 KS 下土的厚度CS——土的比例;H-—二灰土的压实厚度;pd.m—-二灰土的最大干密度;K——二灰土需达到的压实度,K取95%;PSdm 土的最大干密度按用土比例及每车土量将素土按指定位置堆放,均匀卸在路槽顶面,用旋耕机将土块粉碎,并 用推土机和平地机粗平,用轻型压路机稳压一遍,压实度宜控制在85%以上,将稳压后的土层作为 计量的基础,检查布土厚度和含水量.按虚厚控制高程(或在下承层上按试验段确定的松铺厚度设置一定间距的的木墩,进行厚度控 制),用平地机平整至符合要求2 粉煤灰计量控制方法根据二灰土的配合比,计算粉煤灰的重量(1+ Wf%)式中gf――粉煤灰的重量;cF—-粉煤灰的比例;V—-二灰土的体积;K——二灰土需达到的压实度;pd.m--二灰土的最大干密度; wf——粉煤灰的含水量。

采用打格子的方法,并根据用量比例、运输工具及每单位粉煤灰的重量,确定每方格需要卸放 多少单位的粉煤灰,用平地机摊铺均匀,然后用压路机稳压一遍后,测定其松铺厚度和含水量,用 灌砂法确定粉煤的湿密度,计算出粉煤灰应铺的厚度,与实测的对比确定是否合格在试验段取得的松铺厚度的基础上,可采用按一定间距设置高度为松铺厚度的木墩进行厚度控 制的方法,压路机稳压后,按厚度控制的木墩高度作为基准,采用平地机平整3 石灰计量控制方法施工现场备消石灰,应过筛除去杂质, 计算石灰的重量Gc=CcVPd.mK(1+ wc%)式中GC——石灰的重量;CC——石灰的比例;V——二灰土的体积;K——二灰土需达到的压实度,pd.m—-二灰土的最大干密度;WC 石灰的含水量. 布撒石灰采用机械运输,对每车石灰过地磅称量,人工布灰,保证灰量均匀5.2 施工工艺51 准备下承层( 1)对路基的外形检查包括路基的高程、中线偏位、宽度、横坡度和平整度2) 路基的强度检查碾压检查:用12〜15T三轮压路机以低挡速度(15〜1.7km/h)沿路基 表面作全面检查(碾压3〜4遍),不得有松散或弹簧现象弯沉检查用 BZZ—100 标准车以规定频率检查路基表面回弹弯沉 ,按测试季节算出保证率 97.7%下的代表弯沉值,不大于设计算得的允许值;(3) 路基的沉降。

路基95区施工完成后,沉降速率应连续两个月小于5 mm/月,应当表面平整、 坚实,有规定的路拱,无任何松散的材料和软弱处,且沉降量应符合要求4) 在路基上恢复中线,每20m设一桩(做试验段时每10m设一桩),并在两侧路肩边缘外设指 示桩,横断面半幅设三个高程控制点,逐桩进行水平测量,算出各断面所需摊铺土的厚度,在所钉 钢筋桩上标出其相应高度 5)根据实测高程、二灰土工作面宽度、厚度及试验最大干密度等计算路段所需二灰土重量, 根据配合比及实测含水量算出土、石灰、粉煤灰的重量,根据运料车辆吨位计算每车料的堆放距离, 并根据在相同施工条件下素土、石灰、粉煤灰的含水量与松铺厚度的关系来控制现场铺筑厚度2 运输和摊铺土料( 1)路基上用石灰线标出布料网格2) 拖运土料,控制每车料的数量相等3) 推土机将土堆推开后,用平地机将土均匀地摊铺在预定地路基上,力求表面平整,并有规 定的路拱4) 摊铺过程中,测量人员跟踪检测松铺,控制误差土 0.5cm,必要时进行增减料工作.(5) 测定土的含水量土含水量控制在比二灰土的最佳含水量大4%〜5%.(6) 用平地机对土层进行初步整平,并用人工进行局部找平,后用振动压路机静压一遍,使其表 面平整,压实度达 85%.5。

2.3 运输和摊铺粉煤灰( 1)用石灰线标出布料网格;(2) 拖运粉煤灰,控制每车料的数量相等;(3) 推土机将粉煤灰堆推开后,用平地机将粉煤灰均匀地摊铺在预定的路基上,用振动压路机 快速静压一遍,并对各处进行松铺厚度量测, 开始可采用灌砂法确定出粉煤灰的密度,计算出总重 量确定出是否符合要求.5.2 4 拌和粉煤灰和土的混合料(1) 为了更好的将土颗粒粉碎,使粉煤灰和土拌和均匀,先对土和粉煤灰用路拌机拌和,拌和 机要求:功率大于400kW;拌和深度大于40cm或大于二灰土的松铺厚度,拌和过程设专人检查有 无夹层2) 检测混合料的含水量,含水量过大时应进行翻晒,保证含水量大于最佳含水量3%〜4%.5.2 5 运输和摊铺石灰( 1)用石灰线标出石灰网格2) 布撒消石灰采用是人工摊铺,使石灰量均匀注意控制各处的松铺厚度基本一致.(1) 用稳定土拌和机再次拌和混合料,拌和深度达到稳定土层底,拌和中设专人跟踪拌和机,随时 检查拌和深度以便及时调整,避免拌和底部出现素土夹层.拌和中略破坏下承层表面 5—10mm 左右, 以加强上下层之间的结合,拌和遍数以混合料均匀一致为止;采用挑沟法和EDTA滴定法随时检查 拌和的均匀性、深度及石灰剂量,不允许出现花白条带和夹层;当土块最大尺寸〉15mm且含量超过 10%时,必须整平,稳压,再次拌和。

2) 拌和时随时检查含水量,如含水量过大则多拌和、翻晒两遍3) 拌和均匀后平整碾压前,按抽检频率取混合料测定灰剂量和含水量,合格后做规定压实度条 件下的无侧限抗压强度试件,移置标养室养生,二灰土试件的标准养护条件是:将制好的试件脱模 称量后,应立即放到相对湿度95%的密封湿气箱或相对湿度95%养护室内养生,养护温度为25±2°C 养生期的最后一天(第7天),应将试件浸泡在水中,水的深度应使水面在试件顶上约2.5 cm浸水的 温度与养护温度相同•在浸泡水之前,应再次称试件的质量,在养生期间试件质量损失应不超过1g, 质量损失超过此规定的试件,应该作废将已浸水一昼夜的试件从水中取出,用软的旧布吸去试件 表面的可见自由水,并称试件的质量,用游标卡尺量试件的高度,然后测定无侧限抗压强度5.2.7 整型先用推土机推平,测量人员迅速恢复高程控制点,钉上竹片桩,桩顶高程即是控制高程.平地机开始 整型,必要时,再返回刮一遍用光轮压路机快速碾压一遍,以发现潜在不平整,对不平整处,将表 面 5cm 耙松、补料,进行第一次找平重复上述步骤,再次整型、碾压、找平,局部可人工找平底)基层表面高出设计标高部分应予以刮除并将其扫出路外.每次整平中,都要按规定的坡度和路 拱进行,特别注意接缝要适顺平整,测量人员要对每个断面逐个检测,确定断面高程是否准确,对局 部低于设计标高之处,不能采用贴补,掌握“宁高勿低”、 “宁刮勿补"的原则,并使纵向线型平滑一 致。

整型过程中禁止任何车辆通行8 碾压(1) 拌和好的混合料不得超过24h,要一次性碾压成型•整型后,当混合料大于最佳含水量1 %〜 3%时。

下载提示
相似文档
正为您匹配相似的精品文档