文档详情

X-Y理论-案例

夏**
实名认证
店铺
DOC
36.50KB
约6页
文档ID:480997228
X-Y理论-案例_第1页
1/6

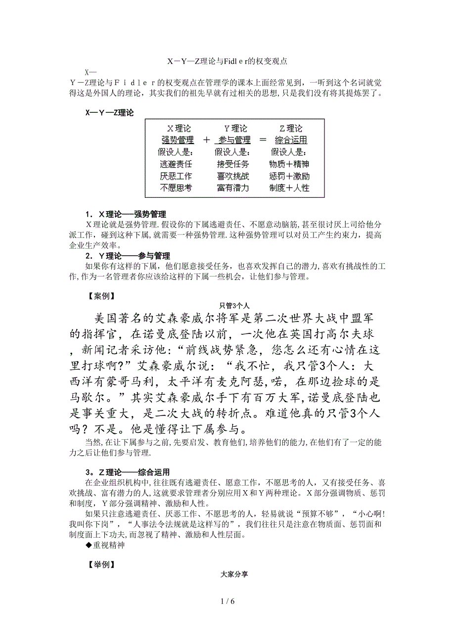
X-Y—Z理论与Fidler的权变观点X—Y-Z理论与Fidler的权变观点在管理学的课本上面经常见到,一听到这个名词就觉得这是外国人的理论,其实我们的祖先早就有过相关的思想,只是我们没有将其提炼罢了 X—Y—Z理论 1.X理论—-强势管理X理论就是强势管理.假设你的下属逃避责任、不愿意动脑筋,甚至很讨厌上司给他分派工作,碰到这种下属,就需要一种强势管理.这种强势管理可以对员工产生约束力,提高企业生产效率2.Y理论——参与管理如果你有这样的下属,他们愿意接受任务,也喜欢发挥自己的潜力,喜欢有挑战性的工作,作为一名管理者你应该给这样的下属一些机会,让他们参与管理 【案例】只管3个人美国著名的艾森豪威尔将军是第二次世界大战中盟军的指挥官,在诺曼底登陆以前,一次他在英国打高尔夫球,新闻记者采访他:“前线战势紧急,您怎么还有心情在这里打球啊?”艾森豪威尔说:“我不忙,我只管3个人:大西洋有蒙哥马利,太平洋有麦克阿瑟,喏,在那边捡球的是马歇尔其实艾森豪威尔手下有百万大军,诺曼底登陆也是事关重大,是二次大战的转折点难道他真的只管3个人吗?不是他是懂得让下属参与当然,在让下属参与之前,先要启发、教育他们,培养他们的能力,在他们有了一定的能力之后让他们参与管理. 3。

Z理论——综合运用在企业组织机构中,往往既有逃避责任、愿意工作,不愿思考的人,又有接受任务、喜欢挑战、富有潜力的人,这就要求管理者分别应用X和Y两种理论X部分强调物质、惩罚和制度,Y部分强调精神、激励和人性如果只注意逃避责任、厌恶工作、不愿思考的人,轻易就说“预算不够”,“小心啊!我叫你下岗”,“人事法令法规就是这样写的”,我们往往只是注意在物质面、惩罚面和制度面上下功夫,而忽视了精神、激励和人性层面◆重视精神 【举例】大家分享一位成功的商人谈起自己的成功经验,谈到自己年轻时就养成一个习惯,他薪水里面一定有1/10不拿回家.当他赚5000元钱的时候,拿出500元钱帮助他的下属,大家买点吃的喝的;当他赚10000元的时候,就拿出1000元钱来给他们作奖金,让他们出差时能吃好点,住好点;当他赚5万元的时候就拿5000元出来改善一下他们的生活条件,做自己的小部门的奖金;当他赚100,000元的时候就拿出10,000元给他们添置一些服装而今天他的得力助手就是这些同舟共济的朋友所以一个人不要常常说物质和预算不够,首先要看你是如何看待这些资金,而你自己又动用了自己的多少货币◆强调激励每个人都需要激励,适当的激励能够激发员工的工作积极性。

 【案例】参观摩托罗拉生产厂房在上海摩托罗拉的生产厂房参观,副总经理带领我们参观他们的生产线,在走过一个男性中国作业员身边时,看到他正在拧焊作业管线副总经对他说“Goodboy!”男员工对他笑了一下参观到检验车间时,一个女作业员正在用放大镜检验产品,“Nicegirl!”女作业员也微笑了一下.听到副总经理和自己很亲切地讲“Goodboy,Nicegirl”对他们来说这就是一个激励有些人觉得作为领导或者主管,别人给自己敬礼、问好是应该的,其实人与人之间是要互相激励的老王,吃过饭了吗?”“老李,脸色不好,多休息一下"这么一两句话就是一种激励,给人温暖的感觉.◆注重人性讲究人性有时甚至会优于严格的制度 【案例】吊 唁日本桑德利啤酒厂副厂长的父亲去世了,桑德利啤酒厂的总经理去他们家吊唁,穿了一身黑色的西服,臂上还戴一个黑纱,“副厂长先生,令尊去世,我们大家都非常地难过,我今天代表公司来这里向您吊唁,你要注意身体,希望你早点回到工作岗位,节哀顺变鞠完躬他就站到副厂长的旁边去对别的客人鞠躬,这就表示他把副厂长的家人也当成自己的亲人了副厂长跟别人说,看样子我这辈子要死在桑德利了在实际工作中需要物质+精神、惩罚+激励、制度+人性进行综合运用,这样才能真正做到:一把钥匙开一把锁,在用人上游刃有余。

 Fidler的权变观点Fidler是一名管理者的名字,权变的意思就是看情况而定,通俗的解释就是一件事情今天有道理,明天可能就没有道理在一个地方是正确,而在另一个地方就可能不正确图5-1  国家和社会的三种形式图5-1表示国家和社会有:低度开发、中度开发和高度开发3种情况.两条线中实线代表法律制度和规章,虚线代表人际关系 1.法律、制度、规章和人际关系的不同位置从图5-1中可以看出:高度开发的国家把法律制度与规章放在上面,而把人际关系摆在下面;低度开发的国家也是把法律制度和规章放在上面,人际关系摆在底下.中度开发国家却把人际关系放在上面,法律制度和规章被改到下面. 【案例】闯红灯一次在德国街角的咖啡馆喝咖啡,发现路边的交通信号灯一直是红的,原来是绿灯坏了一名德国人等了半天,看没有变绿就改走另一条街,后来又来了一位女士,也走开了在德国闯红灯,如果被摄像机录下来,或者有人检举,没多久就会打来,“Mr.Wang,听说你闯红灯,我们接到交通局的通知,明天开始将你的保险费增加到10%.”老婆也说,“银行也将分期付款15年改成了10年"儿子说,“爸,老师说今年要交现金,不能分期付款,因为爸爸闯红灯。

从上面这个案例可以看出国家的法律制度和规章已经变成一种习惯、一种思想,融入到人们的日常行为. 2.法律、制度、规章和人际关系的实际运用我国是发展中国家,处在图5-1中的中度开发阶段我国正在高速发展,要注意不能将人际关系置于法律、制度和规章的上端.人情和面子有碍法律制度的实施,在现实生活中常常看到红白喜事大操大办,讲排场比阔气,在中度开发的社会里,人情对制度的破坏非常明显.在高度开发的社会和国家,第一是法律,第二是道理,第三才是人情.提高法律、制度和规章的影响力,降低人情和面子的影响力,进入高度开发的社会,将企业发展成为高度开发的企业 【本讲总结】本讲中首先提到了在管理工作中,一视同仁的管理方式并不可取因为每个个体都是不同的,对下属的管理方法也需要灵活多样,因材施教,一把钥匙开一把锁尤其是不同的家庭背景、不同的出生时间、不同的血型、不同的星座,都会对人的性格产生影响其次,本讲讲述了X—Y-Z理论与Fidler的权变观点.X—Y-Z理论中X理论强调强势管理,Y理论强调参与管理,我们要注意不能只在物质面、惩罚面和制度面上下功夫,而忽视了精神、激励和人性层面另外,Fidler的权变观点告诉我们,我国处于中度开发的过程中,应该提高法律、制度和规章的地位,降低人情和面子的地位,努力将企业发展成为高度开发的企业.周建军的技术文章博客.道格拉斯。

麦格雷戈(Douglas McGregor)提出的管理学中关于人们工作源动力的理论有关人性的两种载然不同的观点:一种是基本上消极的X理论(Theory x);另一种是基本上积极的Y理论(Theory Y).通过观察管理处理员工关系的方式,麦格雷戈发现,管理者关于人性的观点是建立在一些假设基础之上的,而管理者又根据这些假设来塑造他们自己对下属的行为方式.     X理论以下面四种假设为基础:ﻫ    A、员工天生不喜欢工作,只要可能,他们就会逃避工作 ﻫ    B、由于员工不喜欢工作,因此必须采取强制措施或惩罚办法,迫使他们实现组织目标    C、员工只要有可能就会逃避责任,安于现状ﻫ    D、大多数员工喜欢安逸,没有雄心壮志     与这些消极的人性观点相对照,麦格雷戈还提出Y理论,它基于这几种假设:    A、员工视工作如休息、娱乐一般自然    B、如果员工对某些工作作出承诺,他们会进行自我指导和自我控制,以完成任务ﻫ    C、一般而言,每个人不仅能够承担责任,而且会主动寻求承担责任    D、绝大多数人都具备作出正确决策的能力,而不仅仅管理者才具备这一能力     所谓X理论,反映的是经理人对员工的不信任,主张对员工严加看管。

而Y理论却认为员工都是善良的,完全可以通过激励的方式使其自觉地为企业工作. 属于X理论的经理认为,企业目标和员工个人目标不可能是同一的,企业要求员工刻苦工作,而人天生都是好吃懒做的,因此在公司上班都容易讨厌工作,尤其是逃避艰苦困难的工作.因此,要想企业各项工作得以完成,惟有对员工制订严格的纪律,采取强制、监管、惩罚等措施在这种氛围中,俯首帖耳、老老实实工作的员工便是好员工.信奉X理论的管理者对属下的行动非常警觉,对他们的一言一行都非常敏感他们更倾向于采取军队的管理方法,要求属下对上级的指令一位地服从,否则就要对他们实行责罚.  另外,日本学者威廉·大内在比较了日本企业和美国企业的不同的管理特点之后,参照X理论和Y理论,提出了所谓Z理论,将日本的企业文化管理加以归纳Z理论强调管理中的文化特性,主要由信任、微妙性和亲密性所组成.根据这种理论,管理者要对员工表示信任,而信任可以激励员工以真诚的态度对待企业、对待同事,为企业而忠心耿耿地工作.微妙性是指企业对员工的不同个性的了解,以便根据各自的个性和特长组成最佳搭档或团队,增强劳动率而亲密性强调个人感情的作用,提倡在员工之间应建立一种亲密和谐的伙伴关系,为了企业的目标而共同努力.  X理论和Y理论基本回答了员工管理的基本原则问题,Z理论将东方国度中的人文感情揉进了管理理论。

我们可以将Z理论看作是对X理论和Y理论的一种补充和完善,在员工管理中根据企业的实际状况灵活掌握制度与人性、管制与自觉之间的关系,因地制宜地实施最符合企业利益和员工利益的管理方法  除此之外,还有一种超Y理论.超Y理论是1970年由美国管理心理学家约翰·莫尔斯(J.J.Morse)和杰伊·洛希(J.W.Lorscn)根据"复杂人"的假定,提出的一种新的管理理论它主要见于1970年《哈佛商业评论》杂志上发表的《超Y理论》一文和1974年出版的《组织及其他成员:权变法》一书中该理论认为,没有什么一成不变的、普遍适用的最佳的管理方式,必须根据组织内外环境自变量和管理思想及管理技术等因变量之间的函数关系,灵活地采取相应的管理措施,管理方式要适合于工作性质、成员素质等超Y理论在对X理论和Y理论进行实验分析比较后,提出一种既结合X理论和Y理论,又不同于是X理论和Y理论,是一种主张权宜应变的经营管理理论实质上是要求将工作、组织、个人、环境等因素作最佳的配合    笔者点评:关于X理论和Y理论,在项目管理师考试教程中已经有所介绍Z理论和超Y理论是查阅其它相关资料后找到的.就我个人而言,比较欣赏超Y理论因为人的心理是一个比较复杂的东东,关于人性本善还是本恶的讨论,已经有不少了。

人的复杂,决定了不可能外在的善恶那么容易.人是受环境影响的,“橘生淮南为橘,淮北则为枳就是这个道理这些Y理论,让我明白了很多东西.我们该X理论还是Y理论? 麦克格雷的X、Y理论是所有管理理论的基石,当你真正理解X、Y理论时,就彻底理解了管理的意义管理包括管理人和资源,而该如何管理人是基于对人的假设:人究竟是懒惰的?还是积极主动的?前者是X理论,后者是Y理论两者特点如下图.  究竟该使用X理论还是Y理论,是管理界最具争议的事情,在80年代,大家都强调X理论(胡萝卜加大棒、电网、末位淘汰),在90年代后期,随着IT行业兴起,又开始兴起Y理论(人本主义、弹性工作制)而现在呢,又开始回归X理论,你可以看看机场目前销售的管理类书籍,没有一个不是在假定员工都是好吃懒做,喜欢偷懒的那么到底该在管理中使用哪个理论呢,我的观点是要区别对待:1、看这个人所处阶段,初期的通常适合X理论,成熟后Y理论很多人刚踏足社会时,都会有不适应期,很不喜欢工作,喜欢多休息,这个时候,找不到工作乐趣,总感觉上班是很痛苦的事情在这个时期就需要用X。

下载提示
相似文档
正为您匹配相似的精品文档
相关文档